Civil Engineering (CE) Exam  >  Civil Engineering (CE) Notes  >  Foundation Engineering  >  Mind Map: Earth Pressure & Retaining Walls

Mind Map: Earth Pressure & Retaining Walls | Foundation Engineering - Civil Engineering (CE) PDF Download

The document Mind Map: Earth Pressure & Retaining Walls | Foundation Engineering - Civil Engineering (CE) is a part of the Civil Engineering (CE) Course Foundation Engineering.
All you need of Civil Engineering (CE) at this link: Civil Engineering (CE)
18 videos|56 docs|27 tests

FAQs on Mind Map: Earth Pressure & Retaining Walls - Foundation Engineering - Civil Engineering (CE)

1. What are the fundamental principles of earth pressure that influence the design of retaining walls?
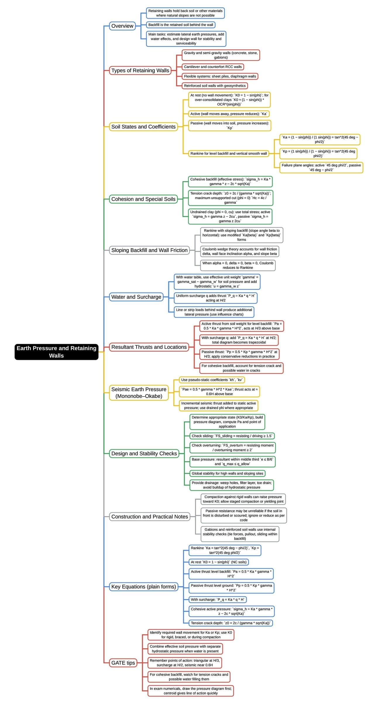
Ans. The fundamental principles of earth pressure include the concepts of active and passive earth pressure. Active earth pressure occurs when soil pushes against a wall as it moves away, while passive earth pressure occurs when soil pushes against a wall when it moves towards the wall. The Rankine and Coulomb theories are commonly used to calculate these pressures, considering factors such as wall friction, soil cohesion, and the angle of internal friction.
2. What types of retaining walls are commonly used in civil engineering, and what are their applications?
Ans. Common types of retaining walls include gravity walls, cantilever walls, counterfort walls, and anchored walls. Gravity walls rely on their weight to resist earth pressure and are used for lower heights. Cantilever walls are designed to transfer loads through a single vertical stem and a horizontal base, suitable for medium heights. Counterfort walls use additional support at intervals to reduce bending moments and are ideal for tall structures, while anchored walls are secured with cables or rods for stability in challenging conditions.
3. How do factors such as soil type and moisture content affect earth pressure on retaining walls?
Ans. Soil type significantly affects earth pressure because different soils have varying angles of internal friction and cohesion. For instance, clay soils may exert higher lateral pressures when saturated due to increased moisture content, while granular soils like sand experience less pressure under similar conditions. The moisture content can lead to changes in effective stress, leading to increased earth pressures, especially during heavy rainfall or flooding.
4. What are the common failure modes of retaining walls, and how can they be mitigated?
Ans. Common failure modes for retaining walls include overturning, sliding, and structural failure due to excessive earth pressure. Mitigation strategies include ensuring proper drainage to prevent water buildup behind the wall, using appropriate wall designs to withstand lateral forces, and incorporating reinforcement such as geogrids or soil nails to enhance stability.
5. What role does drainage play in the design and performance of retaining walls?
Ans. Drainage is crucial in retaining wall design as it helps manage hydrostatic pressure that accumulates behind the wall. Proper drainage systems, such as weep holes or drainage mats, allow water to escape, reducing the risk of increased lateral pressures that could lead to wall failure. Effective drainage also prevents soil erosion and maintains the wall's structural integrity over time.
Related Searches

Semester Notes

,

Objective type Questions

,

ppt

,

video lectures

,

Important questions

,

MCQs

,

Summary

,

Previous Year Questions with Solutions

,

past year papers

,

pdf

,

Viva Questions

,

mock tests for examination

,

shortcuts and tricks

,

Sample Paper

,

Exam

,

Mind Map: Earth Pressure & Retaining Walls | Foundation Engineering - Civil Engineering (CE)

,

study material

,

Free

,

practice quizzes

,

Mind Map: Earth Pressure & Retaining Walls | Foundation Engineering - Civil Engineering (CE)

,

Mind Map: Earth Pressure & Retaining Walls | Foundation Engineering - Civil Engineering (CE)

,

Extra Questions

;