UPSC Exam  >  UPSC Notes  >  Anthropology Optional  >  Mind Map: Indian Village

Mind Map: Indian Village | Anthropology Optional for UPSC PDF Download

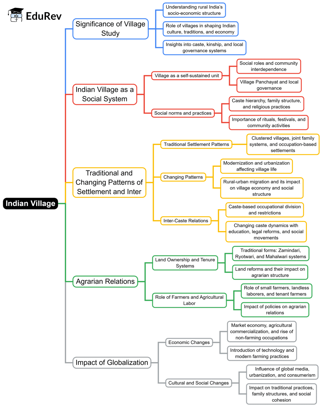
Mind Map: Indian Village

The document Mind Map: Indian Village | Anthropology Optional for UPSC is a part of the UPSC Course Anthropology Optional for UPSC.
All you need of UPSC at this link: UPSC
108 videos|284 docs

FAQs on Mind Map: Indian Village - Anthropology Optional for UPSC

1. What are the key features of an Indian village that are important for UPSC preparation?
Ans. Indian villages typically showcase a variety of features crucial for UPSC preparation, including their socio-economic structure, demographic characteristics, agricultural practices, governance, and cultural elements. Understanding the role of panchayati raj institutions, rural development schemes, and the impact of globalization on rural life also plays a vital role. Additionally, examining issues like rural poverty, education, and healthcare can provide insights into the challenges faced by these communities.
2. How does the socio-economic structure of Indian villages affect rural development?
Ans. The socio-economic structure of Indian villages significantly influences rural development initiatives. Factors such as caste dynamics, land ownership patterns, and income levels determine the accessibility of resources and government schemes. For instance, marginalized communities may face barriers to benefiting from agricultural subsidies or education programs, which can perpetuate cycles of poverty. Understanding these dynamics is essential for creating effective policies aimed at rural upliftment.
3. What are the main challenges faced by Indian villages today?
Ans. Indian villages face several challenges, including inadequate infrastructure, lack of access to quality education and healthcare, water scarcity, employment opportunities, and the effects of climate change on agriculture. Additionally, issues such as migration to urban areas and the digital divide further complicate their development. Addressing these challenges requires a multi-faceted approach involving government intervention, community participation, and sustainable practices.
4. How can UPSC aspirants effectively study the topic of Indian villages?
Ans. UPSC aspirants can effectively study the topic of Indian villages by incorporating a mix of theoretical knowledge and practical case studies. Reading government reports, books on rural sociology, and articles on current rural issues can provide a comprehensive understanding. Engaging in discussions, participating in rural field visits, and analyzing previous years' UPSC papers related to rural development can also enhance their grasp of the subject.
5. What role do panchayati raj institutions play in the governance of Indian villages?
Ans. Panchayati raj institutions serve as the grassroots level of governance in Indian villages, enabling local self-government and promoting democratic participation. They are responsible for implementing various development programs, managing village resources, and addressing local issues. By empowering villagers to make decisions regarding their welfare, these institutions enhance accountability and transparency in governance, thus playing a crucial role in rural development.
Related Searches
Mind Map: Indian Village | Anthropology Optional for UPSC, Mind Map: Indian Village | Anthropology Optional for UPSC, Previous Year Questions with Solutions, ppt, past year papers, video lectures, Free, pdf , Mind Map: Indian Village | Anthropology Optional for UPSC, practice quizzes, Exam, Viva Questions, Extra Questions, mock tests for examination, Semester Notes, Important questions, Summary, MCQs, shortcuts and tricks, Sample Paper, Objective type Questions, study material;