NEET PG Exam  >  NEET PG Notes  >  Paediatrics  >  Mind Map: Pediatrics in the Developing World

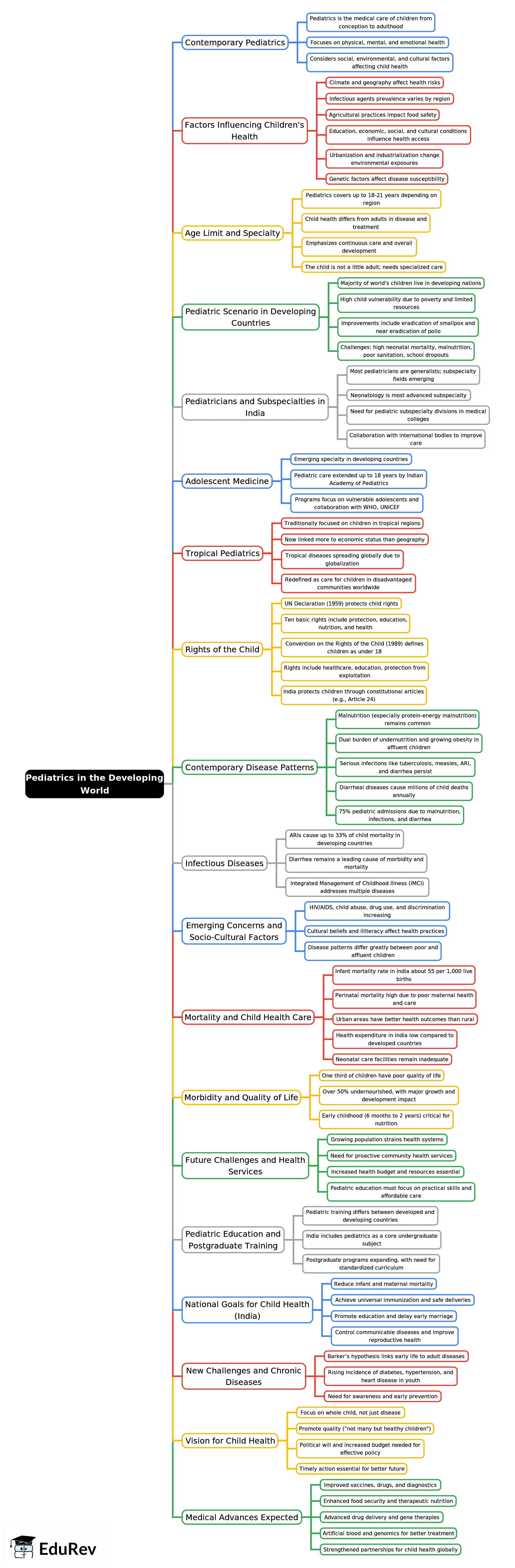
Mind Map: Pediatrics in the Developing World

Mind Map: Pediatrics in the Developing World

The document Mind Map: Pediatrics in the Developing World is a part of the NEET PG Course Paediatrics.
All you need of NEET PG at this link: NEET PG
Explore Courses for NEET PG exam
Get EduRev Notes directly in your Google search
Related Searches
Mind Map: Pediatrics in the Developing World, pdf , Previous Year Questions with Solutions, Summary, Free, Sample Paper, video lectures, shortcuts and tricks, Objective type Questions, past year papers, Important questions, Viva Questions, Extra Questions, Mind Map: Pediatrics in the Developing World, MCQs, Mind Map: Pediatrics in the Developing World, ppt, Exam, practice quizzes, study material, mock tests for examination, Semester Notes;