Additional Information about Mind Map: Memory Hierarchy: Cache, Main Memory and Secondary Storage for Computer Science Engineering (CSE) Preparation
Mind Map: Memory Hierarchy: Cache, Main Memory and Secondary Storage Free PDF Download
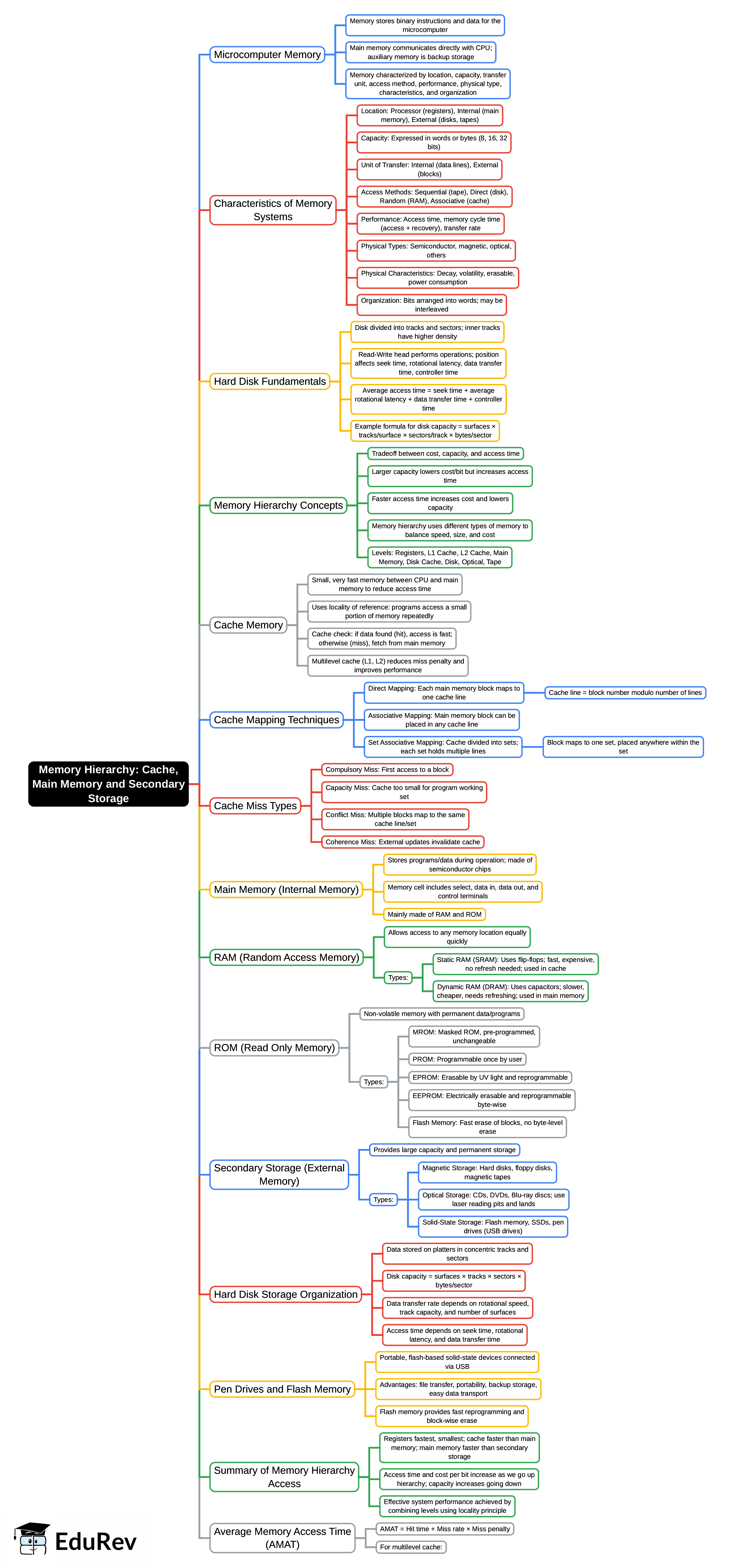
The Mind Map: Memory Hierarchy: Cache, Main Memory and Secondary Storage is an invaluable resource that delves deep into the core of the Computer Science Engineering (CSE) exam. These study notes are curated by experts and cover all the essential topics and concepts, making your preparation more efficient and effective. With the help of these notes, you can grasp complex subjects quickly, revise important points easily, and reinforce your understanding of key concepts. The study notes are presented in a concise and easy-to-understand manner, allowing you to optimize your learning process. Whether you're looking for best-recommended books, sample papers, study material, or toppers' notes, this PDF has got you covered. Download the Mind Map: Memory Hierarchy: Cache, Main Memory and Secondary Storage now and kickstart your journey towards success in the Computer Science Engineering (CSE) exam.
Importance of Mind Map: Memory Hierarchy: Cache, Main Memory and Secondary Storage
The importance of Mind Map: Memory Hierarchy: Cache, Main Memory and Secondary Storage cannot be overstated, especially for Computer Science Engineering (CSE) aspirants. This document holds the key to success in the Computer Science Engineering (CSE) exam. It offers a detailed understanding of the concept, providing invaluable insights into the topic. By knowing the concepts well in advance, students can plan their preparation effectively. Utilize this indispensable guide for a well-rounded preparation and achieve your desired results.
Mind Map: Memory Hierarchy: Cache, Main Memory and Secondary Storage Notes
Mind Map: Memory Hierarchy: Cache, Main Memory and Secondary Storage Notes offer in-depth insights into the specific topic to help you master it with ease. This comprehensive document covers all aspects related to Mind Map: Memory Hierarchy: Cache, Main Memory and Secondary Storage. It includes detailed information about the exam syllabus, recommended books, and study materials for a well-rounded preparation. Practice papers and question papers enable you to assess your progress effectively. Additionally, the paper analysis provides valuable tips for tackling the exam strategically. Access to Toppers' notes gives you an edge in understanding complex concepts. Whether you're a beginner or aiming for advanced proficiency, Mind Map: Memory Hierarchy: Cache, Main Memory and Secondary Storage Notes on EduRev are your ultimate resource for success.
Mind Map: Memory Hierarchy: Cache, Main Memory and Secondary Storage Computer Science Engineering (CSE) Questions
The "Mind Map: Memory Hierarchy: Cache, Main Memory and Secondary Storage Computer Science Engineering (CSE) Questions" guide is a valuable resource for all aspiring students preparing for the Computer Science Engineering (CSE) exam. It focuses on providing a wide range of practice questions to help students gauge their understanding of the exam topics. These questions cover the entire syllabus, ensuring comprehensive preparation. The guide includes previous years' question papers for students to familiarize themselves with the exam's format and difficulty level. Additionally, it offers subject-specific question banks, allowing students to focus on weak areas and improve their performance.
Study Mind Map: Memory Hierarchy: Cache, Main Memory and Secondary Storage on the App
Students of Computer Science Engineering (CSE) can study Mind Map: Memory Hierarchy: Cache, Main Memory and Secondary Storage alongwith tests & analysis from the EduRev app, which will help them while preparing for their exam. Apart from the Mind Map: Memory Hierarchy: Cache, Main Memory and Secondary Storage, students can also utilize the EduRev App for other study materials such as previous year question papers, syllabus, important questions, etc. The EduRev App will make your learning easier as you can access it from anywhere you want. The content of Mind Map: Memory Hierarchy: Cache, Main Memory and Secondary Storage is prepared as per the latest Computer Science Engineering (CSE) syllabus.