Additional Information about Mind Map: Trespass to Person and Property for CLAT PG Preparation
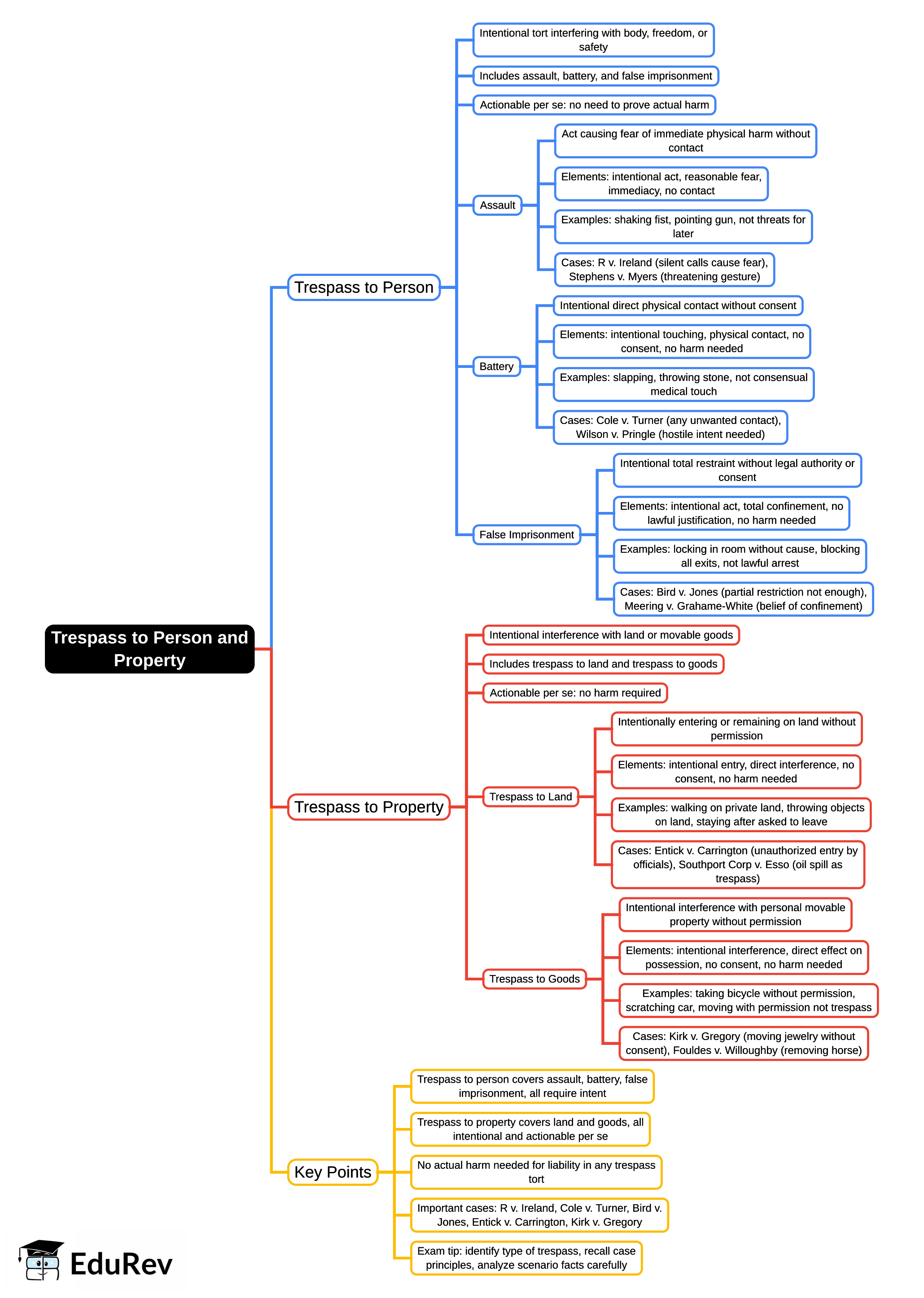
Mind Map: Trespass to Person and Property Free PDF Download
The Mind Map: Trespass to Person and Property is an invaluable resource that delves deep into the core of the CLAT PG exam. These study notes are curated by experts and cover all the essential topics and concepts, making your preparation more efficient and effective. With the help of these notes, you can grasp complex subjects quickly, revise important points easily, and reinforce your understanding of key concepts. The study notes are presented in a concise and easy-to-understand manner, allowing you to optimize your learning process. Whether you're looking for best-recommended books, sample papers, study material, or toppers' notes, this PDF has got you covered. Download the Mind Map: Trespass to Person and Property now and kickstart your journey towards success in the CLAT PG exam.
Importance of Mind Map: Trespass to Person and Property
The importance of Mind Map: Trespass to Person and Property cannot be overstated, especially for CLAT PG aspirants. This document holds the key to success in the CLAT PG exam. It offers a detailed understanding of the concept, providing invaluable insights into the topic. By knowing the concepts well in advance, students can plan their preparation effectively. Utilize this indispensable guide for a well-rounded preparation and achieve your desired results.
Mind Map: Trespass to Person and Property Notes
Mind Map: Trespass to Person and Property Notes offer in-depth insights into the specific topic to help you master it with ease. This comprehensive document covers all aspects related to Mind Map: Trespass to Person and Property. It includes detailed information about the exam syllabus, recommended books, and study materials for a well-rounded preparation. Practice papers and question papers enable you to assess your progress effectively. Additionally, the paper analysis provides valuable tips for tackling the exam strategically. Access to Toppers' notes gives you an edge in understanding complex concepts. Whether you're a beginner or aiming for advanced proficiency, Mind Map: Trespass to Person and Property Notes on EduRev are your ultimate resource for success.
Mind Map: Trespass to Person and Property CLAT PG Questions
The "Mind Map: Trespass to Person and Property CLAT PG Questions" guide is a valuable resource for all aspiring students preparing for the CLAT PG exam. It focuses on providing a wide range of practice questions to help students gauge their understanding of the exam topics. These questions cover the entire syllabus, ensuring comprehensive preparation. The guide includes previous years' question papers for students to familiarize themselves with the exam's format and difficulty level. Additionally, it offers subject-specific question banks, allowing students to focus on weak areas and improve their performance.
Study Mind Map: Trespass to Person and Property on the App
Students of CLAT PG can study Mind Map: Trespass to Person and Property alongwith tests & analysis from the EduRev app, which will help them while preparing for their exam. Apart from the Mind Map: Trespass to Person and Property, students can also utilize the EduRev App for other study materials such as previous year question papers, syllabus, important questions, etc. The EduRev App will make your learning easier as you can access it from anywhere you want. The content of Mind Map: Trespass to Person and Property is prepared as per the latest CLAT PG syllabus.