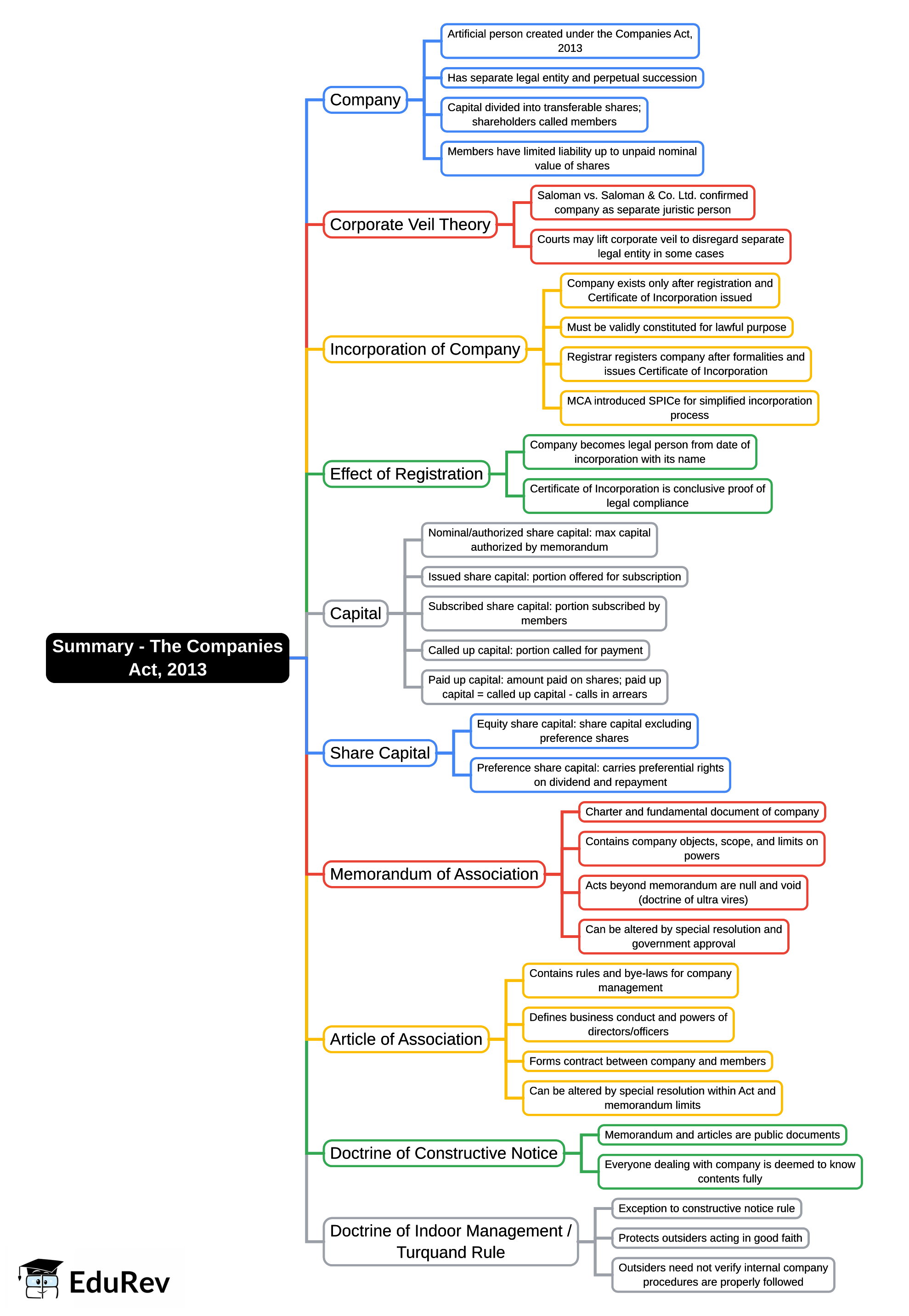
CA Foundation Exam  >  CA Foundation Notes  >  Business Laws  >  Mind Map: The Companies Act, 2013

Mind Map: The Companies Act, 2013

Mind Map: The Companies Act, 2013

The document Mind Map: The Companies Act, 2013 is a part of the CA Foundation Course Business Laws for CA Foundation.
All you need of CA Foundation at this link: CA Foundation

Top Courses for CA Foundation

Related Searches
MCQs, study material, mock tests for examination, Previous Year Questions with Solutions, Summary, Mind Map: The Companies Act, pdf , Free, Mind Map: The Companies Act, Viva Questions, 2013, past year papers, Mind Map: The Companies Act, Sample Paper, practice quizzes, Objective type Questions, Exam, Important questions, 2013, Semester Notes, Extra Questions, video lectures, 2013, shortcuts and tricks, ppt;