CBSE Class 10  >  Class 10 Notes  >  Social Studies (SST)   >  Quick Revision: Class 10 India and the Contemporary World - II (SST)

Quick Revision: Class 10 India and the Contemporary World - II (SST)

The Rise of Nationalism in Europe

The Rise of Nationalism in Europe

Nationalism in India

Nationalism in India

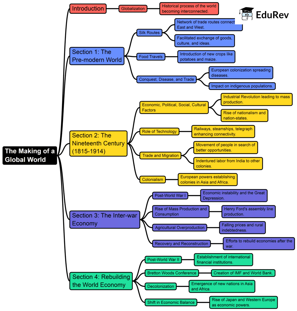
The Making of a Global World

The Making of a Global World

The Age of Industrialisation

The Age of Industrialisation

Print Culture & the Modern World

The document Quick Revision: Class 10 India and the Contemporary World - II (SST) is a part of the Class 10 Course Social Studies (SST) Class 10.
All you need of Class 10 at this link: Class 10

FAQs on Quick Revision: Class 10 India and the Contemporary World - II (SST)

1. What are the key features of nationalism in Europe?
Ans. Nationalism in Europe emerged as a powerful political ideology in the 19th century, characterised by the belief in the shared identity of people based on common language, culture, and history. Key features include the unification of fragmented states, such as the unification of Italy and Germany, the rise of nation-states, and the promotion of national sovereignty. It often involved a strong sense of pride in one's nation and a desire for self-determination, influencing political movements and conflicts across Europe.
2. How did nationalism influence India's struggle for independence?
Ans. Nationalism played a crucial role in India's struggle for independence from British rule. It fostered a collective identity among Indians, transcending regional and communal differences. Key figures like Mahatma Gandhi and Jawaharlal Nehru promoted the idea of a united India, advocating for civil rights and self-rule. The Indian National Congress emerged as a significant political force, leading mass movements such as the Non-Cooperation Movement and the Quit India Movement, which mobilised the populace against colonial rule and laid the foundation for eventual independence.
3. What role did print culture play in shaping modern societies?
Ans. Print culture significantly transformed societies by facilitating the spread of ideas, information, and literacy. The invention of the printing press allowed for the mass production of books, newspapers, and pamphlets, which played a vital role in the dissemination of revolutionary ideas, scientific knowledge, and cultural narratives. It promoted critical thinking and public discourse, contributing to movements such as the Renaissance and the Enlightenment, and influencing social changes and political revolutions in Europe and beyond.
4. How did the Age of Industrialisation impact global trade?
Ans. The Age of Industrialisation brought about significant changes in global trade patterns. The introduction of new technologies, such as steam-powered ships and railways, enhanced transportation and reduced costs, facilitating faster movement of goods. Industrialisation also led to the rise of new markets and the expansion of colonial empires, as nations sought raw materials and new consumers for their manufactured goods. This era marked the beginning of a truly global economy, with interconnected trade networks and increased economic interdependence among nations.
5. What are the consequences of nationalism for European politics?
Ans. The rise of nationalism had profound consequences for European politics, leading to both unification and conflict. While it facilitated the formation of nation-states and fostered national pride, it also resulted in ethnic tensions and rivalries, contributing to wars and territorial disputes. Nationalist ideologies often led to the exclusion of minority groups, raising issues of identity and citizenship. Ultimately, the interplay of nationalism and imperialism shaped the political landscape of Europe, influencing events such as World War I and the subsequent redrawing of national boundaries.
Explore Courses for Class 10 exam
Get EduRev Notes directly in your Google search
Related Searches
pdf , ppt, Viva Questions, Previous Year Questions with Solutions, shortcuts and tricks, Summary, Sample Paper, Extra Questions, Objective type Questions, Quick Revision: Class 10 India and the Contemporary World - II (SST), Important questions, past year papers, practice quizzes, Exam, Free, MCQs, Semester Notes, Quick Revision: Class 10 India and the Contemporary World - II (SST), video lectures, mock tests for examination, study material, Quick Revision: Class 10 India and the Contemporary World - II (SST);