CBSE Class 11  >  Class 11 Notes  >  Respiratory System, Chapter Notes, Class 11, Biology

Respiratory System, Chapter Notes, Class 11, Biology

Respiratory System

DEFINITION

Respiration is the physiological catabolic process in which gaseous exchange occurs to oxidise food. The energy generated is utilized and by products, CO2 and H2O are given out.
So, respiration is a physio-chemical process. The surface at which exchange of gases occurs is called respiratory surface, and the compounds oxidised in respiration are called respiratory substrate.

TYPES OF RESPIRATION

Following are the types of respiration.

Direct and Indirect respiration
Aerobic and Anaerobic respiration
Direct and Indirect respiration

Direct respiration

(i) In this type of respiration, there is direct exchange of gases in between body cells and respiratory medium.
(ii) Exchange of gases occurs on the principle of diffusion, through moist body surface.
(iii) Direct respiration is found in unicellular organisms like, aerobic bacteria, amoeba, ssponges, hydra, flatworm, roundworm etc.

Indirect respiration

(i) In this type of respiration, their is no direct contact in between the body cells and respiratory medium.
(ii) Indirect respiration is found in complex and higher form of organism.
(iii) Higher organism have some specialized, structure for gaseous exchange which are called respiratory organs.

e.g.(a) Skin - Skin is respiratory organ in annelida and amphibians.
(b) Gills - Most of crustaceans, mollusca, all fishes and some amphibians the exchange of gases in gills is called branchial respiration.
(c) Lungs - Lungs is respiratory organ in snails, some amphibians, all reptiles, birds and mammals.
(d) Trachea - Trachea is respiratory organ in insects.

AEROBIC AND ANAEROBIC RESPIRATION

Aerobic respiration
(i) Respiration which occurs in presence of oxygen is called aerobic respiration.
(ii) The oxygen completely oxidises the food to CO2 and H2O releasing large amount of energy. This process can be shown by following way.
C6H12O6 + 6O2  6CO2 + 6H2O + 2880 KJ Energy
(iii) Such type of respiration (aerobic respiration) found in most animals and plants.

Phases of aerobic respiration

There are two phases of aerobic respiration.
A- External respiration
B- Internal respiration

A- External respiration

(i) External respiration is also called breathing or ventillation.

(ii) It is gaseous exchange in between respiratory organ and outer environment.

e.g. Exchange of gases in between lungs and air.

B-Internal respiration

(i) Internal respiration is also called tissue respiration.
(ii) It is the exchange of oxygen of blood and carbon dioxide of body cells through tissue fluid at the cellular level
(iii) It involves cellular respiration in which glucose is oxidised inside the mitochondria of cell to produce H2O, CO2 and energy.

Anaerobic respiration

(i) Respiration which occurs in absence of oxygen is called anerobic respiration, anaerobic respiration is also called fermentation.
(ii) It is found in bacteria, yeast, parasitic worms
(iii) In this type of respiration food is partially oxidised. It can be shown by following way.
C6H12O6 In intestinal worms 2CH3CHOHCOOH + Energy
(Lactic acid)
Note :
Anaerobic respiration even takes place in certain particular body tissues of aerobes.

e.g. In skeletal muscles fibres, In mammalian RBC.

(iv) In skeletal muscle fibres during vigrous exercise glucose is metabolised into lactic acid. The rapid formation and accumulation of lactic acid are responsible for muscle fatigue.
(v) In mammalian RBC anaerobic respiration is found, because no mitochondria is found in mammalian

RBC.

MAMMALIAN (HUMAN) RESPIRATORY SYSTEM

Mammalian respiratory system is formed of following parts-

(1) Nostril (2) Nasal chamber (3) Internal nare (4) Pharynx
(5) Laryngopharynx (6) Larynx (7) Vocal cord (8) Trachea
(9) Primary bronchi (10) Lungs

Respiratory System, Chapter Notes, Class 11, Biology
Nostril

(i) It is also called external nare.
(ii) It is oval aperture of nose present at the lower end.

Note : Presence of two nares is called dirhynous stage.

Nasal chamber

Nasal septum (made of Hyaline cartilage) divides nasal cavity into two nasal chamber by the nasal septum.

Each nasal chamber can be divided into three regions. These three parts are as follows -

(i) Vestibular part
It is smaller and anterior part, and is lined by hairy skin which acts as filter and prevents entry of dust particles.
(ii) Respiratory part
It is middle part and is lined by pseudo-stratified epithelium which acts as air conditioner and brings the inspired air at the body temperature.
(iii)Olfactory part
It is upper part of nasal chamber and is lined by olfactory epithelium called schneiderian membrane. It looks yellowish brown, This region acts as an organ of smell. Three bony ridges the superior, middle and inferior
nasal conchae arises from the wall of each nasal chamber. The nasal conchae increases the surface area of nasal chamber for better air conditioning

Internal nares
There are posterior opening of nasal chambers that leads into nasopharynx.

Pharynx
Pharynx comprises nasopharynx, oropharynx and laryngopharynx. The pharynx provides passage to both air and food.

Laryngopharynx
It is the lower part of pharynx and has a slit like aperature called glottis, which can be closed by a leaf
like bilobed cartilage epiglottis, during swallowing of food bolus.

Larynx
(i) It is also called voice box or adam's apple or pomas adami.
(ii) After puberty it get more developed in males in comparison to female, because of this very reason, males have deeper voice.

Respiratory System, Chapter Notes, Class 11, Biology
(iii) It is supported by four cartilage which prevent its collapsing these cartilage are as follows.
– Cricoid-1 – Thyroid-1 – Arytenoid-2 – Cartilage of santorini-2

(i) Thyroid cartilage
• It is single in number (Hyaline Cartilage).
• It is largest size and c shaped cartilage which supports anterior and lateral sides of upper part of the larynx.

(ii) Cricoid cartilage
• It is single in number. (Hyaline Cartilage)
• It is some what smaller, thicker and a complete ring or collar like cartilage around the larynx behind the thyroid cartilage.
• It is broad dorsally and narrow ventrally.

(iii) Arytenoid cartilage
• These are two pyramid shaped cartilage.(Hyaline carhilage)
• It is smallest cartilage which support posterior wall of upper part of larynx.

(iv) Cartilage of Santorini
Each arytenoid terminates in front in a Swollen knob called the cartilage of santorini. (Elastin Cartilage)

Vocal cords
• In larynx, 2 pairs of vocal cord is found outer pair is false vocal cord whereas, inner pair is true vocal cord when air is forced through the larynx it cause vibration of true vocal cards and sound is produced.
• The pitch of the sound is determined by the tension of vocal cards, the greater the tension the
higher the pitch.
• Vocal cards are modified mucous folds of larynx.

Note :
(i) Sound get converted into speech by Tongue. Movement of Tounge is controlled by Speech centre of the brain.
(ii) Speech centre is not well developed in dumb persons.
(iii) Voice of rabbit is called Quacking.
(iv) False vocal cord remain absent in Elephant.
(v) True vocal cord remain absent in Hippopotamus.
(vi) Voice apparatus of birds is called syrinx.

Trachea (Wind pipe)

• It is long, tubular structure which runs downward through the neck in front of oesophagus.
• It is supported by 16-20 dorsally incomplete C-shaped cartilagenous tracheal ring, which prevents its
collapsing.
• It is lined by pseudostartified ciliated epithelium with mucous secreting goblet cells.
Primary bronchi
• These are one pair of small thin walled tubular structure formed by the division of trachea at the level of 5th thoracic vertebrae near the heart.

• The right bronchus (2.5 cm) is wider shorter and more vertically placed then the left bronchus.
• Like trachea primary bronchi is supported by cartilaginous rings.
• Each primary bronchus enters the lungs of its own side.

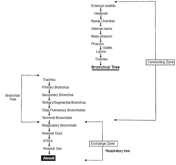
Bronchial tree (B.T.) & Respiratory Tree (R.T.) When trachea enter into thoracic cavity, it divides in two branches called as primary bronchus. Branches of Primary bonchus upto terminal bronchioles makes bronchial tree
Terminal bronchioles divide to form respiratory bronchioles & branches of respiratory broncholes makes respiratory tree
In branchile tree, cartilage rings are present, while these are absent in respiratory tree.
Gaseous exchange occurs in respiratory tree while it is absent in bronchial tree.
Volume of air which is filled in B.T. is a part of dead space volume. which doesn’t take a part in gaseous exhange. (150 ml)

There are two zones.

Respiratory System, Chapter Notes, Class 11, Biology

Lungs are present in thoracic cavity on either side of heart. Pleural membranes • Each lung is enclosed with double membrane pleural membrane. • The outer membrane is called parietal pleura. Whereas inner membrane is known as visceral pleura. • In between two pleural membranes, hollow space is found which is called pleural cavity. • Pleural cavity is filled with watery fluid called pleural fluid. Pleural fuild is secreted by pleural
membrane.

Pleural fluid perform three function which are as follows-
(a) It allows free frictionless movement of lungs.
(b) It protects the lungs from mechanical shock.
(c) It prevents pleural membrane from sticking together.
Note :
Accumulation of fluid between the pleura is called pleural effusion or pleuricy. It happens because of bacterial infection and the person feel difficulty in breathing. due to the increased intrapleural pressure External structure of lungs • The lungs are spongy, soft, pinkish
elastic organs. • The most upper portion of each lungs
is called the apex and the most lower
portion is called the base. • Right lung is slightly larger and broader
in size. • Each lung is a lobulated structure and is divided externally into the lobes by transverse and oblique grooves called fissures.

Lobes of lungs

(A) Lobes of lungs in man
(i) Left lung is 2 lobed, upper superior lobe, and lower inferior lobe. (575 gm)
(ii) Right lung is 3 lobed; upper superior lobe, middle lobe and lower inferior lobe. It is demarcated by
transverse and oblique fissures. (625 gm)

(B) Lobes of lungs in rabbit
(i) Right lung is 4 lobed, the right lobes are anterior and posterior azygous medianwards and right anterior and right posterior lobes outwards.
(ii) Left lung is 2 lobed upper anterior and lower posterior lobe.

Respiratory System, Chapter Notes, Class 11, Biology

Alveoli : Each lobe is further divided into several lobules by septas of connective tissue. Each lobule is further divided into several airsacs ; and in the end, each air-sac is lastly divided into 3 or 4 alveolis ; which are also termed as the units of lungs.

Sturctural & functional unit of lungs is called alveoli
Approximately 300 million alveoli are present in Both lungs. Inner (Alveolar) surface area of both lungs is approximately 100 m2. Wall of alveoli consists of two layers, outer layer is composed of yellow fibrous C.T.
 

Inner layer is composed of Simple Squamous Epithelium
– squamous cells are called as pneumocytes.
– most of these Pneumocytes help in gasesous exhanges while few pneumocytes which are larger in size (type II pneumocyte) secrete LECITHIN (Phospholipid) this acts as surfactant which prevents alveoli from remaining collapse by reducing its surface tension.
Alveolis internal surface is termed as the Respiratory surface. It is derived from the endoderm of the embryo.
Rest whole lung is mesodernal. The middle part of alveoli wall is made up of connective tissue.It is richly supplied with blood capillaries, a dense network of blood capillaries is found in alveoli.

These blood capillaries come from pulmonary artery. Pulmonary artery divides into blood capillaries after reaching in lungs. These capillaries from a dense network in the walls of alveoli. All these capillaries combine to form pulmonary vein at the another end.
These veins carries pure blood to the left auricle of the heart. There are small pores present in the walls of alveoli. These pores make difusion of gases easy.
These pores are called pores of Kuhn. It is the characterstic feature of mammalian lungs, that there is no central cavity, Mammalian lungs are solid and spongy.

Muscles are absent in the lungs of mammals. So the power of self-contraction and self-expansion is absent in these lungs. (Sucken lungs).

Internal structure of lungs

Thoracic cavity
• Thoracic cavity is like a cage, so also called thoracic cage.
• Thoracic cavity is combination of following structure.
(a) Vertebral column - Found on dorsal part of thoracic cavity.
(b) Sternum - Found on ventral part of thoracic cavity.
(c) Ribs - Found on lateral part of thoracic cavity.
(d) Diaphragm - Found on posterior part of the throacic cavity.

Diaphragm

Respiratory System, Chapter Notes, Class 11, Biology

A muscular septum which is found only in mammals (and crocodile). Normal shappe of it is dome like which divides body cavity in two parts upper thoracic cavity & lower adbominal cavity.
In it radial muscles are present. They originate from periphery and inserted in central region of diaphragm.
By the contraction in these mucles, diaphragm become flattened in shape. So, volume of thoracic cavity increases. Therefore, diaphragm helps in inspiration.

Intercostal muscles (ICM)

Space between two ribs is called intercostal space in which 2 types of muscles are present
– External ICM. (EICM) – Internal ICM. (IICM)

EICM
They originate from dorsal part of upper rib & insert on ventral part of lower rib. By the contraction in this
muscles, rib. and sternum shifts upward and outward. So they helps in inspiration.

IICM
They originate from dorsal part of lower rib and insert in ventral part of upper rib. By the contraction in these muscles, ribs and sternum shifts downward and inward respectively, so it helps ih forceful expiration which is a voluntary acitivity. So contraction of IICM is under the control of cerebrum.

MECHANISM OF RESPIRATION OR BREATHING

Mechanism of Breathing involves two phases


INSPIRATION

(i) It is a process by which fresh air enters the lungs, the intercostal muscles, diaphragm, and abdominal muscles play an important role.
(ii) During inspiration, diaphragm becomes flat and gets lowered by the contraction of its radial muscle fibres, This increases vertical diameter of Thoracic cavity.
(iii) Due to contraction of external intercostal muscles, ribs and sterum are pulled upward and outward and it also result in increase of transverse diameter of thoracic cavity.
(iv) Due to increase in both diameters of thoracic cavity, intrapleural pressure falls causing decompression of lungs so lungs expand due to elastic recoil and air pressure within lungs decrease. The greater pressure outside the body now causes air to flow rapidly into lungs.

Respiratory System, Chapter Notes, Class 11, Biology

EXPIRATION
(i) It is a process by which the foul air (carbon dioxide) is expelled out from the lungs.
(ii) It is passive process
(iii) During expiration muscles fibres of the diaphragm relax, so diaphragm becomes convex towards thoracic cavity, it results
in decrease vertical diameter of thoracic cavity.
(iv) Due to relaxation of external intercostal muscles, ribs and sternum return back to their original position and this also results in decrease in transverse diameter of thoracic cavity.
(v) Due to decrease in both diameter of thoracic cage, intrapleural pressure increases, lungs are now compressed so pressure within lungs increase, the greater pressure within lungs force foul air from lungs to outside of body.

Respiratory System, Chapter Notes, Class 11, Biology

Forceful expiration

During forceful expiration as during exercise coughing and sneezing, abdominal muscles and internal intercostal muscles come into action which rapidly reduces volume of thoracic cavity. So, abdominal musclesand internal intercostal muscles are called expiratory muscles.

REGULATION OF BREATHING

Breathing is an involuntary process and is controlled by medulla oblongata, but it can be made voluntary for a short while, during this period it is controlled by cerebrum, those involuntary process which can be made voluntary are called Reflex action.

Breathing is regulated by two controls
Nervous control
Chemical control

NERVOUS CONTROL

The respiratory rhythm is controlled by the nervous system. The rate of respiration can be enhanced as per demand of the body during strainous physical exercises. A number of groups of neurons are located bilaterally in the medulla oblongata control the respiration, these are called respiratory centres. Three groups of respiratory centres have been indentified, namely : dorsal
respiratory groups, ventral respiratory group and pneumotaxic centre The dorsal respiratory group is present in the dorsal portion of medulla oblongata. The signals from these neurons generate the basic respiratory rhythm. The nervous signal released from this group is transmited to the diaphragm, which is the primary inspiratory muscles & EICM.

The ventral respiratory group of neurons are located anterolateral to the dorsal respiratory group During normal respiration,
this remains inactive and even does not play any role.In this enhanced respiratory drive, the respiratory signal of this group contributes to fulfil the demand by regulating both inspiration and expiration. Few of the neurons of this group control inspiration, while few other control expiration, thus regulating both. The pneumotaxic centre is located dorsally inthe upper pons. It transmits signals to the inspiratory area. Primarily, it controls the switch off point of inspiration. When this signal is strong (high frequency), the inspiration lasts for a shorter duration and lungs are filled partially. During weak pneumotaxic signal, inspiration lasts for a longer duration resulting into complete filling of lungs. The strong signal (high frequency) causes increased rate of breathing, because duration inspiration as well as expiration, is shortened. The concentration of CO2 and H+ cause increased strength of inspiratory, as well as expiratory signal. However, oxygen has no such direct effect.

Heiring breuer reflex arch :

In the walls of terminal bronchioles and atria stretch receptors are present, Which are normally inactive but they become active when the lungs are excessively inflated due to failure of switch off of inspiration. The heiring breuer reflex arch now becomes activated and sends inhibitory signals to the inspiratory centre to switch off inspiration. This prevents the alveoli from over stretching and bursting.

Thus Heiring Breuer reflex arch is a protective reflex which works only when normal mechanism of switch off of inspiration does not
work timely due to any reason.

CHEMICAL CONTROL

Effect of CO2 • Chemoreceptors are found in the carotid bodies (located in the wall of carotid arteries) and in the aortic bodies (located in the wall of aorta).
• These chemoreceptors are stimulated by an increase in carbon dioxide concentration and by an increase in hydrogen ion concentration (pH) in the arterial blood.
• Increased CO2 concentration lowers the pH resulting in acidosis. These chemoreceptors sends signals
to inspiratory and expiratory centres, thus rate of breathing is increased.
Note :
Activity and function of respiratory centre also get affected by body temperature and blood pressure.
In case of increased blood pressure or increased body temperature the breathing rate also increases.

EXCHANGE OF GASES

(i) Ledwig at first described exchange of gases in blood.
(ii) Exchange of gases occurs in lungs and body tissue.

Exchange of gases in lungs
• Exchange of gases in lungs is also called pulmonary gas exchange.
• In the lungs exchange of gases takes place between the air in the alveoli and the blood in the

capillaries around the alveoli.
• In this exchange of gases blood takes up oxygen from the alveolar air and release CO2 to the alveolar air.
Uptake of oxygen (O2) by pulmonary blood
The pO2 (partial pressure of oxygen) of the alveolar air is 104 mm Hg and PO2 of blood in alveolar capillaries is 40 mm Hg. Due to pO2 differences of 64 mm Hg between air and blood. Oxygen diffuses rapidly from the alveolar air into the blood of alveolar capillaries raising PO2 of blood to about 95 to 104 mm Hg. Uptake of CO2 by the air
The pCO2 of the venous blood entering the pulmonary capillaries is 46 mm Hg while that of the alveolar air is 40 mm Hg. Therefore CO2 diffuses from the blood of alveolar capillaries into the alveolar air till the pCO2 of blood falls to 40 mm Hg.

Exchange of gases in tissue

(i) The oxygenated blood is send from the pulmonary blood capillaries to the heart. The heart distributes this oxygenated blood to various body parts and tissues through arteries. The arteries divide to form arterioles which further divide to form capillaries.
(ii) In tissues exchange of gases occurs between the blood and the tissue cells. The exchange occurs through tissue fluid that surrounds the tissue cells.
(iii) The blood reaching the tissue capillaries has PO2 of 95 to 104 mmHg and PCO2 of 40 mmHg. The tissue cell have lower pO2 and higher pCO2. Due to pO2 and pCO2 difference between blood and tissue cell, oxygen separates from oxyhaemoglobin and diffuses from the blood into the tissue fluid and finally into the tissue cells. CO2 diffuses from tissue cell into the tissue fluid and

finally into the blood present in the tissue capillaries, as a result of this, the blood becomes deoxygenated. The deoxygenated blood returns to right side of the heart that sends it to lungs for reoxygenation.

(iv) In inspired air oxygen is 19.6% whereas in expired air oxygen is 15.7%, hence, nearly 4% oxygen comes in from air to blood, similarly in inspired air CO2 is 0.04%. Whereas in expired air CO2 is 3.6% hence nearly 3.56% CO2 comes out from blood into air.
Table of partial pressures and percentage concentrations (in brackets) of gases in various airs Gas Atmospheric air I(n=s hpuirmedidified air) aFluvnecotliaorn aailr residual


TRANSPORT OF GASES IN BLOOD

Blood carries oxygen from lungs to the heart and from the heart to various cells and tissue. The blood also brings CO2 from cells and tissue to the heart, from heart to lungs, for expiration.

TRANSPORT OF OXYGEN

As much oxygen comes in the blood from air, approximately 3% of it dissolves in the blood plasma. Remaining 97% oxygen combines with haemoglobin to form oxygaemoglobin. One molecule of haemoglobin combines with 4 molecules of oxygen Haemoglobin is made up of 4 units. Every unit of it, reacts with one molecule of oxygen. 1 gm haemoglobin can combine with a maximum of 1.34 ml of oxygen and 100 ml blood carries about 15 gm haemoglobin so 100 ml blood transports approximately 20 ml of oxygen. Oxygen
does not oxidise haemoglobin. Formation of oxyhaemoglobin is a process of oxygenation. The valency of iron is 2 in oxyhaemoglobin. Some gases (eg. Ozone SO3, NO, NO2 etc.) oxidise haemoglobin. This oxidised haemoglobin is alled Methamoglobin. This is a colourless compound. This type of gases are enviromental pollutant. At the time, oxyhaemoglobin reaches upto the tissues it dissociates. O2 freed it goes into the tissue fluid from blood. In place of it, CO2 from tissue fluid comes into blood. Gaseous
exhange between blood and tissue is called internal respiration. It is also done by simple diffusion. In a conduction cycle blood gives its 25%O2 to tissues . The rate of saturation of haemoglobin with O2 is directly proportional to concentration of oxygen as with a rise in pO2 the affinity between O2 and Hb also increases.

Respiratory System, Chapter Notes, Class 11, Biology

Oxygen dissociation curve

(i) The relationship between the saturation of haemoglobin and oxygen tension is studied by examination of dissociation curve of oxyhaemoglobin.
(ii) Oxygen dissociation curve is sigmoid. It is also called oxygen equilibrium curve.
(iii) At normal condition it is sigmoid & normal.
(iv) With increase in concentration of CO2 in tissues curve shifts towards right side and % of O2 in Hb decreases due to more dissociation of oxyhaemoglobin.
(v) By decrease in conc. of CO2 in tissues curve shifts towards left side and % of O2 in Hb becomes more due to low dissociation of oxyhaemoglobin.
(iv) p50 is the partial pressure of O2 at which Hb is 50% saturated with O2. Its normal value is 30 mmHg.

Factors affecting oxygen dissociation curve

(a) Temperature - Oxygen dissociation curve turns to right side with increase in temperature.
(b) pCO2 - Oxygen dissociation curve turns to right side and oxygen binding capacity of haemoglobin is lowered with increase in pCO2.
(c) pH - Oxygen dissociation curve turns to right side with decrease in pH. Moreover dissociation of oxyhaemoglobin will increase when pH of blood falls or H+ concentration of blood rises.
(d) Fdeegtarel eH aoef mafofignliotyb winit h- Porxeysgseunr et hoaf nF entoarlm Habl shhaieftms othgelo cbuinrv.e fowards left. Because fetal Hb has a higher

Bohr effect

(i) Bohr effect is the effect of CO2 on oxyhaemoglobin.
(ii) tDhies saofcfiinaittiyo nb eotfw oexeynh oaexymgoegnl o&b ihna iesm doirgelcotblyin p droepcorertaiosneasl. to blood pCO2. Because with a rise in pCO2

Haldane effect

According to haldane effect the oxyhaemoglobin behave like strong acid and cause dissociation of CO2 from its carrier compounds.

TRANSPORT OF CARBON DIOXIDE

During oxidation of food CO2, water and energy are produced. From the cells carbon dioxide in gaseous state diffuses out of the cells into the capillaries. From capillaries it is transported by 3-ways.

Respiratory System, Chapter Notes, Class 11, Biology

1. As a dissolved gas
A very small amount of CO2 about 5% to 7% dissolves in the plasma and is carried as a physical solutions
to the lungs.
2. As bicarbonates
(i) About 70% of CO2 enters the erythrocytes where it react with water to form carbonic acid in the presence of an enzyme called the carbonic anhydrase.
(ii) In erythrocytes most of the carbonic acid rapidly dissociates to form bicarbonate and hydrogen ion.
(iii) Bicarbonate ion passes out from the erythrocytes into the plasma. This causes significant difference in ionic balance between ions in the, plasma and those inside the erythrocytes. To restore the ionic balance the chloride ion diffuse from the plasma into the erythrocytes. This movement of chloride ions is called chloride shift or Hamburger's phenomenon reported by Hamburger in 1918. The chloride shift maintains an acid base equilibrium of pH 7.4 for the blood and electrical balance between erythrocytes and plasma.
(iv) Some of the bicarbonate is carried in erythrocytes while most of bicarbonate is released into plasma and carried or transported by 

3. As carbaminohaemoglobin

About 23% of CO2 it transported as carbamino haemoglobin which is formed by the reversible combination of CO2 with amino group of globin part of the haemoglobin.

PULMONARY CAPACITY (SPIROMETRY)

Respiratory System, Chapter Notes, Class 11, Biology

1. Tidal volume
G Volume of air inspired or expired with each normal breath (in voluntarily) is called tidal volume.
G In normal person tidal volume is 500 ml.
2. Inspiratory reserve volume (IRV) or complimental air volume
G It is the extra volume of air which can be inspired by deepest forced inhalation beyond tidal volume.
G It is about 3000 ml

3. Inspiratory capacity
G It is total volume of air that can be inhaled forcefully after a normal exhalation.
IC = TV + IRV
= 500 + 3000
= 3500 mL.

4. Expiratory reserve volume (ERV)
G It is extra amount of air that can be expired forcibly after a normal expiration. It is about 1100 ml.

5. Residual volume (RV)
G It is volume of air which remains still in the lungs even after the most forceful expiration.It is about
1200 ml.

6. Functional residual volume (FRV)
G It is the amount of air that normally remains inside lungs after a normal expiration.
G It is equal to the sum of expiratory reserve volume and the residual volume.
E.R.V. + R.V. = FRC
G It is about 2300 ml

7. Vital capacity of lung (V.C)

G It is the maximum amount of air that can be expelled from the lungs by forced exhalation after a
deepest forced inhalation. It is equal to sum of tidal volume, inspiratory reserve volume and expiratory
reserve volume.
V. C. = TV + IRV + ERV
= 500 + 3000 + 1100
= 4600 ml
Vital capacity is higher in mountain dwellers, atheletes, young person and men.

8. Total lung capacity (TLC)

G It is the total amount of air that can be present in the lungs after a maximum inhalation effort.
TLC = VC + RV OR TV + IRV + ERV + RV
= 5-6 liter (Average 5800 ml)

SOME DISORDERS OF RESPIRATORY SYSTEM

1. Laryngitis
It is an inflammation of larynx.
2. Pharyngitis
It is an inflammation of pharynx.
3. Bronchitis
It is inflammation of bronchi.
4. Pneumonia
In pneumonia fluid and white blood corpuscles accumulates in the lung tissue due to infection.
5. Hypoxia
It is an insufficiency of oxygen reaching the tissue of the body or in other world it is a condition of oxygen shortage
in the tissue. Hypoxia is of two types

Artificial hypoxia -

It results from shortage of oxygen in the air as at height over 2400 m altitude.

Anaemic hypoxia -

It is due to reduced oxygen carrying capacity of the blood due to anaemia.

6. Asphyxia (Suffocation)
It is oxygen deficiency and CO2 accumulation in body tissues which results to death.

7. Emphysema
The air pollutants or cigarrette smoke that causes chronic bronchitis may also lead to breakdown the alveoli
of lungs reducing the surface area of gaseous exchange.

8. Asthma
It is an allergic attack of breathlessness associated with bronchial spasm.

9. Anoxia
It is a state during which respiratory centre is inhibited resulting in lack of O2 delivery to tissues.

10. Cyanide poisoning (Histotoxic anaemia)
Causing inactivation of cytochrome oxidase enzyme of mitochondria leading to asphyxia & death
11. CO poisoning
Carbon monoxide affinity for haemoglobin is about 300 times more than O2. It forms a stable carboxy
haemoglobin (chery red in colour) hence decreasing oxygen carrying capacity of Hb

ADDITIONAL USEFUL INFORMATIONS

(i) Cessation of breathing is called Apnoea.
(ii) Normal (involuntary) breathing is called Eupnoea.
(iii) Decreased breathing rate is called Hypopnoea.
(iv) Increased breathing rate is called Hyperpnoea.
(v) Difficulty in breathing is called Dysponea.
(vi) Due to deficiency of oxyhaemoglobin skin turns bluish in colour this condition is called Cyanosis.
(vii) Prolong involuntary inspiration due to fall in tension of O2 in blood is called Yawning.
(viii) Sharp inspiratory sound due involuntary contractions in diaphragm is called Hiccup.
(ix) Cough - Forceful expiration to expell an irritant in throat .
(x) Sneeze-Reflex action ; stimulation takes place through the olfactory epithelium of nasal chamber. Air
is expelled out through the mouth & nose both.
(xi) Haemoglobin of foetus has high affinity for oxygen than mother's haemoglobin.
(xiii) Cerebrum initiates impulses for voluntary muscles for forced breathing.
(xiv) Amount of air exchange in breathing can be measured with a Respirometer. Ganong's respirometer
is generally used.
(xv) The partial pressure of O2 which 50% haemoglobin of blood is saturated with oxygen is called p50 value.

EFFECTS OF HIGH ALTITUDES ON RESPIRATORY SYSTEM

As we ascend upwards an mountains above 8000 ft from sea level , the atmosphere become thiner and & O2 fall. This causes decrease in Oxygenation of blood with rise in altitude and symptoms like breathlessness, headache, dizziness, irritability , nausea, vomiting, mental fatigue and bluish tinge on the skin & lips .This in known as mountain sickness.

A condition of prolonged hypoxia in renal tissue causes Kidney to release a hormone erythropoeitin which stimulates R.B.C production in bone marrow. Hence longer stays at high altitude result in increased R.B.C. count of blood (polycythemia) and this also increases the Haemoglobin concentration in blood.

EFFECTS OF DEPTH ON RESPIRATORY SYSTEM OR DECOMPRESSION SICKNESS

When a diver descends to great depth , his body is subjected to high pressure caused by water to prevent
the collapse of lungs he breathes compressed air. Under compression, N2 gets dissolve in blood and body
fats. This cause the diver to lase his strength and work capacity and feels drowsy. When the diver is
suddenly lifted out of water N2 forms bubbles in blood & tissues due to fall in pressure. Bubbles may block
the blood vessels (Air embolism) and produce serious shortness of breath , itching , local pain , dizziness,
paralysis and mental derangement. 

The document Respiratory System, Chapter Notes, Class 11, Biology is a part of Class 11 category.
All you need of Class 11 at this link: Class 11

FAQs on Respiratory System, Chapter Notes, Class 11, Biology

1. What is the respiratory system?
Ans. The respiratory system is a biological system that involves organs and tissues that help in breathing and exchanging gases between the body and the environment. These organs include the lungs, nose, trachea, bronchi, and diaphragm.
2. What is the function of the respiratory system?
Ans. The primary function of the respiratory system is to provide oxygen to the body and remove carbon dioxide. It helps in the process of respiration, where oxygen is taken in by the body cells and carbon dioxide is released out of the body.
3. What are the common diseases associated with the respiratory system?
Ans. Some of the common diseases associated with the respiratory system are asthma, chronic obstructive pulmonary disease (COPD), emphysema, lung cancer, pneumonia, and tuberculosis.
4. What are the risk factors for respiratory diseases?
Ans. The risk factors for respiratory diseases include smoking, exposure to air pollution and chemicals, allergies, family history of respiratory diseases, and weak immune system.
5. How can one take care of their respiratory health?
Ans. One can take care of their respiratory health by avoiding smoking and exposure to air pollution, exercising regularly, maintaining a healthy diet, and getting vaccinated against respiratory infections such as flu and pneumonia. It is also important to consult a doctor for regular check-ups and treatment of any respiratory problems.
Download as PDF

Top Courses for Class 11

Related Searches
Important questions, Chapter Notes, Semester Notes, Respiratory System, Chapter Notes, shortcuts and tricks, Exam, mock tests for examination, Chapter Notes, Biology, Extra Questions, Biology, Biology, ppt, past year papers, Free, video lectures, Previous Year Questions with Solutions, Class 11, Respiratory System, study material, Class 11, Sample Paper, Summary, Respiratory System, MCQs, Viva Questions, practice quizzes, Objective type Questions, pdf , Class 11;