Electrical Engineering (EE) Exam  >  Electrical Engineering (EE) Notes  >  Common Collector Amplifier

Common Collector Amplifier - Electrical Engineering (EE) PDF Download

Common Collector Amplifier: 

If a high impedance source is connected to low impedance amplifier then most of the signal is dropped across the internal impedance of the source. To avoid this problem common collector amplifier is used in between source and CE amplifier. It increases the input impedance of the CE amplifier without significant change in input voltage.

Fig. 1, shows a common collector (CC) amplifier. Since there is no resistance in collector circuit, therefore collector is ac grounded. It is also called grounded collector amplifier. When input source drives the base, output appears across emitter resistor. A CC amplifier is like a heavily swamped CE amplifier with a collector resistor shorted and output taken across emitter resistor.
vout = vin - VBE

                                         Common Collector Amplifier - Electrical Engineering (EE)

Therefore, this circuit is also called emitter follower, because VBE is very small. As vin increases, vout increases.

If vin is 2V, vout = 1.3V

If vin is 3V, vout = 2.3V.

Since vout follows exactly the vin therefore, there is no phase inversion between input and output.

The output circuit voltage equation is given by-

VCE = VCC – IE RE

Since IE = IC

 IC = (VCC – VCE ) / RE

This is the equation of dc load line. The dc load line is shown in Fig. 1.

Common Collector Amplifier
Voltage gain:

Fig. 2, shows an emitter follower driven by a small ac voltage. The input is applied at the base of transistor and output is taken across the emitter resistor. Fig. 3, shows the ac equivalent circuit of the amplifier. The emitter is replaced by ac resistance r'e.

 

Common Collector Amplifier - Electrical Engineering (EE)

fig. 2

Common Collector Amplifier - Electrical Engineering (EE)

fig. 3

The ac output voltage is given by

vout = RE ie

and, vin = ie (RE + r'e )Therefore, A = RE / ( RE +r'e )       

Since r'e << RE

Av=1. (approx)

Therefore, it is a unity gain amplifier. The practical emitter follower circuit is shown in Fig. 4

Common Collector Amplifier - Electrical Engineering (EE) 

The ac source (vS) with a series resistance RS drives the transistor base. Because of the biasing resistor and input impedance of the base, some of the ac signal is lost across the source resistor. The ac equivalent circuit is shown in Fig. 5.

Common Collector Amplifier - Electrical Engineering (EE)

The input impedance at the base is given by

            Common Collector Amplifier - Electrical Engineering (EE)

The total input impedance of an emitter follower includes biasing resistors in parallel with input impedance of the base.

zin = R1 || R2||  (r'e + RE)

Since  RE is very large as compared to R1 and R2.

Thus,      zin ≈ R1 || R2

Therefore input impedance is very high.

Applying Thevenin's theorem to the base circuit of Fig. 5, it becomes a source vin and a series resistance (R1 || R2 || RS ) as shown in Fig. 6.

Common Collector Amplifier - Electrical Engineering (EE)

 

Common Collector Amplifier - Electrical Engineering (EE)

 

Common Collector Amplifier

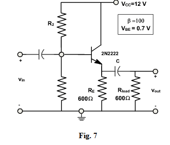
 Example 1: 

Find the Q-point of the emitter follower circuit of fig. 7 with R1 = 10 KΩ and R2 = 20 KΩ. Assume the transistor has a β of 100 and input capacitor C is very-very large.

Common Collector Amplifier - Electrical Engineering (EE) 

Solution: 

We first find the Thevenin's equivalent of the base bias circuitry.

RB = R1 || R2 = 6.67 K Ω

Common Collector Amplifier - Electrical Engineering (EE)

From the bias equation we have

Common Collector Amplifier - Electrical Engineering (EE)

Example - 2 

Find the output voltage swing of the circuit of fig. 7.

Solution: 

The Q-Point location has already been calculated in Example-1. We found that the quiescent collector current is 4.95 mA.

The Output voltage swing = 2 IC peak (RE || RLoad) = 2(4.95 x 10-3) (300) = 2.97V

This is less than the maximum possible output swing. Continuing the analysis,

VCEQ = VCC – ICQ RE = 9.03 V

VCC = VCEQ + ICQ (RE || RLoad ) = 10.5 V

Common Collector Amplifier - Electrical Engineering (EE)

The load lines for this problem are shown in Fig. 8.

                                  fig. 8fig. 8           

The document Common Collector Amplifier - Electrical Engineering (EE) is a part of Electrical Engineering (EE) category.
All you need of Electrical Engineering (EE) at this link: Electrical Engineering (EE)

FAQs on Common Collector Amplifier - Electrical Engineering (EE)

1. What is a common collector amplifier?
Ans. A common collector amplifier, also known as an emitter follower, is a type of transistor amplifier in which the emitter terminal of the transistor is common to both the input and output circuits. It provides high input impedance and low output impedance, making it suitable for impedance matching and buffering.
2. How does a common collector amplifier work?
Ans. In a common collector amplifier, the input signal is applied to the base terminal of the transistor, while the output is taken from the emitter terminal. The emitter resistor is used to provide negative feedback and stabilize the operating point. The voltage gain of the amplifier is less than one, but it provides a high current gain.
3. What are the advantages of a common collector amplifier?
Ans. Some advantages of a common collector amplifier include: - High input impedance: It allows for easy coupling with the previous stage. - Low output impedance: It can drive low impedance loads efficiently. - Unity voltage gain: It provides voltage gain close to unity, making it suitable for impedance matching. - High current gain: It has a high current gain due to the emitter follower configuration.
4. What are the applications of a common collector amplifier?
Ans. Common collector amplifiers are commonly used in various applications, including: - Buffering: They can be used to isolate the high impedance input stage from the low impedance output stage. - Impedance matching: They are suitable for matching the impedance between different stages of a circuit. - Voltage level shifting: They can shift the voltage level of a signal while maintaining the same waveform. - Signal amplification: They can amplify weak signals for further processing or transmission.
5. How to calculate the voltage gain of a common collector amplifier?
Ans. The voltage gain of a common collector amplifier can be calculated using the formula: Voltage Gain = (1 + (Rc / Re)) / (1 + (Rc / Rb)) Where Rc is the collector resistor, Re is the emitter resistor, and Rb is the base resistor. The voltage gain is typically less than one due to the negative feedback provided by the emitter resistor.
Download as PDF

Top Courses for Electrical Engineering (EE)

Related Searches

practice quizzes

,

ppt

,

Common Collector Amplifier - Electrical Engineering (EE)

,

study material

,

past year papers

,

Important questions

,

Previous Year Questions with Solutions

,

Objective type Questions

,

Extra Questions

,

Viva Questions

,

Semester Notes

,

Exam

,

video lectures

,

pdf

,

Common Collector Amplifier - Electrical Engineering (EE)

,

Free

,

Common Collector Amplifier - Electrical Engineering (EE)

,

shortcuts and tricks

,

mock tests for examination

,

Summary

,

Sample Paper

,

MCQs

;