Bank Exams Exam  >  Bank Exams Test  >  IBPS PO Prelims & Mains Preparation  >  Practice Test 4: Reasoning Ability - Bank Exams MCQ

Practice Test 4: Reasoning Ability Bank Exams MCQs & solutions - Free


MCQ Practice Test & Solutions: Practice Test 4: Reasoning Ability (20 Questions)

You can prepare effectively for Bank Exams IBPS PO Prelims & Mains Preparation with this dedicated MCQ Practice Test (available with solutions) on the important topic of "Practice Test 4: Reasoning Ability". These 20 questions have been designed by the experts with the latest curriculum of Bank Exams 2026, to help you master the concept.

Test Highlights:

  • - Format: Multiple Choice Questions (MCQ)
  • - Duration: 20 minutes
  • - Number of Questions: 20

Sign up on EduRev for free to attempt this test and track your preparation progress.

Practice Test 4: Reasoning Ability - Question 1

Who among the following person takes class on Tuesday?

Detailed Solution: Question 1

From the given statements, four persons are taking class between F and G. G neither takes class on Monday nor on Tuesday. Here, we get three possibilities i.e. Case 1, Case 2 and Case 3. 

From the given statements, as many persons take class between F and D as between H and G. S takes class before H and after J. S takes class just before the day when no one takes class. Here, Case 1 and Case 3 are eliminated. 
So, the final arrangement will be: -

Practice Test 4: Reasoning Ability - Question 2

How many persons are taking class between J and H?

Detailed Solution: Question 2

From the given statements, four persons are taking class between F and G. G neither takes class on Monday nor on Tuesday. Here, we get three possibilities i.e. Case 1, Case 2 and Case 3. 

From the given statements, as many persons take class between F and D as between H and G. S takes class before H and after J. S takes class just before the day when no one takes class. Here, Case 1 and Case 3 are eliminated. 
So, the final arrangement will be: -

Practice Test 4: Reasoning Ability - Question 3

Which of the following is true regarding J?

Detailed Solution: Question 3

From the given statements, four persons are taking class between F and G. G neither takes class on Monday nor on Tuesday. Here, we get three possibilities i.e. Case 1, Case 2 and Case 3. 

From the given statements, as many persons take class between F and D as between H and G. S takes class before H and after J. S takes class just before the day when no one takes class. Here, Case 1 and Case 3 are eliminated. 
So, the final arrangement will be: -

Practice Test 4: Reasoning Ability - Question 4

Four of the following five are alike in certain way and form a group, find the one which does not belong to that group?

Detailed Solution: Question 4

From the given statements, four persons are taking class between F and G. G neither takes class on Monday nor on Tuesday. Here, we get three possibilities i.e. Case 1, Case 2 and Case 3. 

From the given statements, as many persons take class between F and D as between H and G. S takes class before H and after J. S takes class just before the day when no one takes class. Here, Case 1 and Case 3 are eliminated. 
So, the final arrangement will be: -

Practice Test 4: Reasoning Ability - Question 5

Who among the following person was born in the month of October?

Detailed Solution: Question 5

From the given statements, G was born before of the June month. There are two persons were born between G and D, who was born in the month which has 30 days. Here we have two possibilities i.e. Case 1 and Case 2. 

From the given statements, F was born just after the month when B was born and just before of H. Now, one more possibility added here i.e. Case 1a.

From the given statements, there was one person born between C and A. Here Case 1 is ruled out now. E was born just after the month when A was born. Here Case 1a is also ruled out.
So, the final arrangement will be-

Practice Test 4: Reasoning Ability - Question 6

Who among the following faces C?

Detailed Solution: Question 6

From the given statements, D faces the person who sits 2nd to the left of E. Here, we get two possibilities i.e. Case 1 and Case 2. B sits to the immediate right of the person who faces E.

From the given statements, G doesn’t face A who is an immediate neighbour of D. Here, Case 2 is ruled out.
There is one person sits between G and H.
So, final arrangement will be: -

Practice Test 4: Reasoning Ability - Question 7

Which among the following is true regarding H?

Detailed Solution: Question 7

From the given statements, D faces the person who sits 2nd to the left of E. Here, we get two possibilities i.e. Case 1 and Case 2. B sits to the immediate right of the person who faces E.

From the given statements, G doesn’t face A who is an immediate neighbour of D. Here, Case 2 is ruled out.
There is one person sits between G and H.
So, final arrangement will be: -

Practice Test 4: Reasoning Ability - Question 8

Four of the following five are alike in certain way based from a group, find the one which does not belong to that group?

Detailed Solution: Question 8

From the given statements, D faces the person who sits 2nd to the left of E. Here, we get two possibilities i.e. Case 1 and Case 2. B sits to the immediate right of the person who faces E.

From the given statements, G doesn’t face A who is an immediate neighbour of D. Here, Case 2 is ruled out.
There is one person sits between G and H.
So, final arrangement will be: -

Practice Test 4: Reasoning Ability - Question 9

Four of the following five are alike in certain way based from a group, find the one which does not belong to that group?

Detailed Solution: Question 9

From the given statements, D faces the person who sits 2nd to the left of E. Here, we get two possibilities i.e. Case 1 and Case 2. B sits to the immediate right of the person who faces E.

From the given statements, G doesn’t face A who is an immediate neighbour of D. Here, Case 2 is ruled out.
There is one person sits between G and H.
So, final arrangement will be: -

Practice Test 4: Reasoning Ability - Question 10

How many persons are sitting in the row, as per the given information?

Detailed Solution: Question 10

From the given statements, B sits 4th from one of the extreme ends of the row. There is one person sits between E and B. There are four persons sit between E and F. At least three persons sit between B and F. Here, we get two possibilities i.e. case-1 and case-2.

From the given statements, T sits 3rd to the right of F. The number of persons sit to the left of F is as same as the number of persons sit to the right of B. Here, case-2 is ruled out. L sits exactly between E and T but is not an immediate neighbor of E and T.
So, the final arrangement will be:

Practice Test 4: Reasoning Ability - Question 11

Directions: Study the following questions carefully and answer the questions given below.

Anupam is the son of Kulvinder while Kulvinder and Rinkesh are the sisters to one another. Arpit is the mother of Rinkesh. If Sangam is the son of Arpit, which of the following statements is correct?

Detailed Solution: Question 11



Thus, Anupam is the son of Kulvinder means Sangam is the maternal uncle of Anupam.
Hence, option D is correct.

Practice Test 4: Reasoning Ability - Question 12

Directions: Study the following questions carefully and answer the questions given below.

A family consists of five members Aarti, Prasoon, Riya, Tarun, Honey. Prasoon is wife of Aarti. Riya is the daughter of Aarti. Riya has only one brother. Honey is daughter-in-law of Prasoon. How is Honey related to Riya?

Detailed Solution: Question 12

Following the family tree, we can deduce that Honey is sister in law of Riya.
Option B is hence the correct answer. 

Practice Test 4: Reasoning Ability - Question 13

Directions: In each of the questions below are given some statements followed by two conclusions. You have to take the given statements to be true even if they seem to be at variance with commonly known facts. Read all the conclusions and then decide which of the given conclusions logically follows from the given statements disregarding commonly known facts.
Statement:
Some glasses are tablet
All machines are tablet
Conclusions:
I. All tablets being machines is a possibility
II. All machines being glasses is a possibility

Detailed Solution: Question 13

Both follow

Practice Test 4: Reasoning Ability - Question 14

Directions: In each of the questions below are given some statements followed by two conclusions. You have to take the given statements to be true even if they seem to be at variance with commonly known facts. Read all the conclusions and then decide which of the given conclusions logically follows from the given statements disregarding commonly known facts.
Statement:
All book are cities
All states are cities some cities are countries.
Conclusions:
I. Some state are book
II. some countries are states

Detailed Solution: Question 14

Neither I nor II follow

Practice Test 4: Reasoning Ability - Question 15

What is the distance between points S and N?

Detailed Solution: Question 15

It's clear from the diagram that the distance between S and N is (6 + 5)  = 11 m
Hence, option C is correct. 

Practice Test 4: Reasoning Ability - Question 16

Directions: Study the following questions carefully and answer the questions given below.

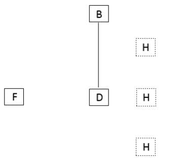
Town D is towards East of town F. Town B is towards North of town D. Town H is towards South of town B. Towards which direction is town H from town F?

Detailed Solution: Question 16

The position of town H is not specifically mentioned.
Hence, option D is correct. 

Practice Test 4: Reasoning Ability - Question 17

Directions (17-18): The following questions are based on the five three-digit numbers given below:
574 658 821 945 247

If in each number, all the three-digit are arranged in ascending order within the number which of the following will be the highest number?

Detailed Solution: Question 17

after arranging each digit in ascending order the number become 457, 568,128,459,247. So highest number which is 568 comes from 658.

Practice Test 4: Reasoning Ability - Question 18

Directions: The following questions are based on the five three-digit numbers given below:
574 658 821 945 247

If in each number the first two digits are replaced by their sum then which number will be the largest?

Detailed Solution: Question 18

In 124,118,101,135,67. Largest no. is 135 which come from 945.

Practice Test 4: Reasoning Ability - Question 19

Directions: In each of the following questions assuming the given statements to be true, find which of the two conclusions I and II given below is/are definitely true and give your answer accordingly. 
Statements: H ≤ R, R < M, M = J
Conclusions: I. M > H II. H = J

Detailed Solution: Question 19

H ≤ R < M = J, only I is true.

Practice Test 4: Reasoning Ability - Question 20

Directions: In each of the following questions assuming the given statements to be true, find which of the two conclusions I and II given below is/are definitely true and give your answer accordingly. 
Statements: B ≤ K, K > M, C ≤ M
Conclusions: I. B = C II. K = C

Detailed Solution: Question 20

B ≤ K > M ≥ C, none is true.

665 videos|1092 docs|379 tests
Information about Practice Test 4: Reasoning Ability Page
In this test you can find the Exam questions for Practice Test 4: Reasoning Ability solved & explained in the simplest way possible. Besides giving Questions and answers for Practice Test 4: Reasoning Ability, EduRev gives you an ample number of Online tests for practice
Download as PDF