Quant Exam  >  Quant Tests  >   Quant (Hindi) - MCQ - 23 - Quant MCQ

Quant (Hindi) - MCQ - 23 - Quant MCQ


Test Description

30 Questions MCQ Test - Quant (Hindi) - MCQ - 23

Quant (Hindi) - MCQ - 23 for Quant 2025 is part of Quant preparation. The Quant (Hindi) - MCQ - 23 questions and answers have been prepared according to the Quant exam syllabus.The Quant (Hindi) - MCQ - 23 MCQs are made for Quant 2025 Exam. Find important definitions, questions, notes, meanings, examples, exercises, MCQs and online tests for Quant (Hindi) - MCQ - 23 below.
Solutions of Quant (Hindi) - MCQ - 23 questions in English are available as part of our course for Quant & Quant (Hindi) - MCQ - 23 solutions in Hindi for Quant course. Download more important topics, notes, lectures and mock test series for Quant Exam by signing up for free. Attempt Quant (Hindi) - MCQ - 23 | 30 questions in 60 minutes | Mock test for Quant preparation | Free important questions MCQ to study for Quant Exam | Download free PDF with solutions
Quant (Hindi) - MCQ - 23 - Question 1

एक फैक्ट्री का सकल उत्पादन दर 8% प्रतिवर्ष है, यदि 2007 में 70 लाख टन उत्पादन होता है तो 2010 में कितना उत्पादन होगा ? 

Detailed Solution for Quant (Hindi) - MCQ - 23 - Question 1

Production for the year 2010 = 70*(108/100)*(108/100)*(108/100) Lakh
=88.179 Lakh

Quant (Hindi) - MCQ - 23 - Question 2

1250 रूपए की धनराशी के 8 % प्रतिवर्ष की दर से दो साल बाद चक्रवृद्धि ब्याज क्या होगा ? 

Detailed Solution for Quant (Hindi) - MCQ - 23 - Question 2

R=8%
R % for C.I.=16.64
C.I.=(1250X16.64)/100
= 208

Quant (Hindi) - MCQ - 23 - Question 3

4500 रूपए की धनराशी के 4% प्रतिवर्ष की दर से दो साल बाद चक्रवृद्धि ब्याज क्या होगा ?

Detailed Solution for Quant (Hindi) - MCQ - 23 - Question 3

R=4%
R % for C.I.=8.16
C.I.=(4500X8.16)/100=367.2

Quant (Hindi) - MCQ - 23 - Question 4

श्याम 5690 रूपए की धनराशी  तीन वर्षो के लिए 5% की दर से निवेश करता है ,तीन साल के अंत में तक चक्रवृद्धि ब्याज की अनुमानित प्राप्त  राशि क्या होगी ?  

Detailed Solution for Quant (Hindi) - MCQ - 23 - Question 4

C.I.=P[(1+(r/100)^n)-1]
=5690[(1+(5/100)^3)-1]
=896.886

Quant (Hindi) - MCQ - 23 - Question 5

18000रु. की एक धनराशि पर 10 प्रतिशत प्रतिवर्ष की दर से 3 वर्ष के अंत में प्राप्त किया गया चक्रवृद्धि ब्याज कितना है?

Detailed Solution for Quant (Hindi) - MCQ - 23 - Question 5

C.I.=18000[(1+(10/100)^3)-1]
=5958

Quant (Hindi) - MCQ - 23 - Question 6

8 प्रतिशत प्रतिवर्ष की दर से 2 वर्ष में प्राप्त किये गए चक्रवृद्धि ब्याज और साधारण ब्याज के बीच अंतर 128रु. है। वह मूलधन राशि क्या है?

Detailed Solution for Quant (Hindi) - MCQ - 23 - Question 6

Difference=(PR2)/(1002)
128=(PX82)/1002
P=20,000

Quant (Hindi) - MCQ - 23 - Question 7

1000रु. की एक धनराशि पर 10 प्रतिशत प्रतिवर्ष की दर से 5 वर्ष बाद चक्रवृद्धि ब्याज क्या होगा?

Detailed Solution for Quant (Hindi) - MCQ - 23 - Question 7

C.I.=P[(1+(10/100)^5)-1]
=610.51

Quant (Hindi) - MCQ - 23 - Question 8

12000रु. की एक धनराशि पर 10 प्रतिशत प्रतिवर्ष की दर से 2 वर्ष में कमाया गया चक्रवृद्धि ब्याज क्या होगा?

Detailed Solution for Quant (Hindi) - MCQ - 23 - Question 8

R=10%
R% for C.I.=21%
C.I.=(12000X21)/100
=2520

Quant (Hindi) - MCQ - 23 - Question 9

दी गई धनराशि पर, पहले वर्ष के अंत में चक्रवृद्धि ब्याज, 88रु. और दूसरे वर्ष के अंत में 96.80रु. है। कितने राशि का निवेश किया गया?

Detailed Solution for Quant (Hindi) - MCQ - 23 - Question 9

R%=(96.80-88)x100/(88)=10%
10%=88
100%=880

Quant (Hindi) - MCQ - 23 - Question 10

एक निश्चित धनराशि पर 5% प्रतिवर्ष की दर से 1 वर्ष का चक्रवृद्धि ब्याज 358.75रु. है। समान राशि के लिए 3 वर्ष का चक्रवृद्धि ब्याज लगभग कितना होगा?

Detailed Solution for Quant (Hindi) - MCQ - 23 - Question 10

P=(358.75X100)/(5X1)=7175
C.I.=7175[(1+(5/100)^3)-1]=1130.9
=1131

Quant (Hindi) - MCQ - 23 - Question 11

निर्देश (11–15): प्रत्येक प्रश्न में दो समीकरण I और II दिए गए हैं इनके आधार पर आपको x और y के मध्य सम्बन्ध ज्ञात करना है। उत्तर दीजिये:

I. 7x² + 2x – 120 = 0 

II. y² – 11y + 28 = 0

Detailed Solution for Quant (Hindi) - MCQ - 23 - Question 11

x = -30/7, 4
y = 4, 7
So, x < = y

Quant (Hindi) - MCQ - 23 - Question 12

I. x² + 7x – 8 = 0 

II. y² + 14y + 49 = 0

Detailed Solution for Quant (Hindi) - MCQ - 23 - Question 12

x = -8, 1
y = -7
x < y or x > y
So, no relationship between x and y exists

Quant (Hindi) - MCQ - 23 - Question 13

I. 35x² – 53x + 20 = 0 

II. 56y² – 97y + 42 = 0

Detailed Solution for Quant (Hindi) - MCQ - 23 - Question 13

x = 5/7, 4/5|
y = 6/7, 7/8
y > x

Quant (Hindi) - MCQ - 23 - Question 14

I. x² = 7x 

II. y² + 8y + 16 = 0

Detailed Solution for Quant (Hindi) - MCQ - 23 - Question 14

X = 7
Y = -4
x > y

Quant (Hindi) - MCQ - 23 - Question 15

I. 7x + 4y = 73 

II. 13x – 6y = 55

Detailed Solution for Quant (Hindi) - MCQ - 23 - Question 15

X=7
Y=6
x>y

Quant (Hindi) - MCQ - 23 - Question 16

2, 17, 76, 415, 2950, ?

Detailed Solution for Quant (Hindi) - MCQ - 23 - Question 16

The series is :
2 × 1 + 15 = 17
17 × 3 + 25 = 76
76 × 5 + 35 = 415
415 × 7 + 45 = 2950
2950 × 9 + 55 = 26605

Quant (Hindi) - MCQ - 23 - Question 17

4, 17, 62, 261, 1320,?

Detailed Solution for Quant (Hindi) - MCQ - 23 - Question 17

The series is:
4 × 2 + 9 = 17
17 × 3 + 11 = 62
62 × 4 + 13 = 261
261 × 5 + 15 = 1320
1320 × 6 + 17 = 7937

Quant (Hindi) - MCQ - 23 - Question 18

2304, 2288, 2207, 1951, 1326, ?

Detailed Solution for Quant (Hindi) - MCQ - 23 - Question 18

The series is:
2304 – 42 = 2288
2288 – 92 = 2207
2207 – 162 = 1951
1951 – 252 = 1326
1326 – 362 = 30

Quant (Hindi) - MCQ - 23 - Question 19

7240, 6640, 6134, 5714, 5372,?

Quant (Hindi) - MCQ - 23 - Question 20

347, 737, 1343, 2213, 3395, ?

Detailed Solution for Quant (Hindi) - MCQ - 23 - Question 20

The series is:
73 + 4 = 347
93 + 8 = 737
113 + 12 = 1343
133 + 16 = 2213
153 + 20 = 3395
173 + 24 = 4937

Quant (Hindi) - MCQ - 23 - Question 21

7, 9, 13, 21, 37, ?

Detailed Solution for Quant (Hindi) - MCQ - 23 - Question 21

Quant (Hindi) - MCQ - 23 - Question 22

0, 4, 18, 48, ?, 180

Detailed Solution for Quant (Hindi) - MCQ - 23 - Question 22

Quant (Hindi) - MCQ - 23 - Question 23

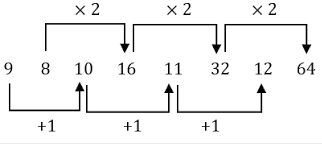
9, 8, 10, 16, 11, ?, 12, 64

Detailed Solution for Quant (Hindi) - MCQ - 23 - Question 23

Quant (Hindi) - MCQ - 23 - Question 24

7, 8, 18, 57, ?

Detailed Solution for Quant (Hindi) - MCQ - 23 - Question 24

Quant (Hindi) - MCQ - 23 - Question 25

10, 21, 52, 165, ?

Detailed Solution for Quant (Hindi) - MCQ - 23 - Question 25

हल  श्रृंखला है :
10×1 + 11 = 21
21×2 + 10 = 52
52×3 + 9 = 165
165×4 + 8 = 668

Quant (Hindi) - MCQ - 23 - Question 26

1015  508  255  129  66.5  ?  20.875

Detailed Solution for Quant (Hindi) - MCQ - 23 - Question 26

Quant (Hindi) - MCQ - 23 - Question 27

586  587  586  581  570  ?  522

Detailed Solution for Quant (Hindi) - MCQ - 23 - Question 27

Quant (Hindi) - MCQ - 23 - Question 28

435  354  282  219  165  ?

Detailed Solution for Quant (Hindi) - MCQ - 23 - Question 28

Quant (Hindi) - MCQ - 23 - Question 29

325  314  288  247  191  ?

Detailed Solution for Quant (Hindi) - MCQ - 23 - Question 29

Quant (Hindi) - MCQ - 23 - Question 30

6  4  8  23  ?  385.25

Detailed Solution for Quant (Hindi) - MCQ - 23 - Question 30

Information about Quant (Hindi) - MCQ - 23 Page
In this test you can find the Exam questions for Quant (Hindi) - MCQ - 23 solved & explained in the simplest way possible. Besides giving Questions and answers for Quant (Hindi) - MCQ - 23, EduRev gives you an ample number of Online tests for practice
Download as PDF