Bank Exams Exam  >  Bank Exams Tests  >  RBI Assistant Mains Mock Test - 1 - Bank Exams MCQ

RBI Assistant Mains Mock Test - 1 - Bank Exams MCQ


Test Description

30 Questions MCQ Test - RBI Assistant Mains Mock Test - 1

RBI Assistant Mains Mock Test - 1 for Bank Exams 2025 is part of Bank Exams preparation. The RBI Assistant Mains Mock Test - 1 questions and answers have been prepared according to the Bank Exams exam syllabus.The RBI Assistant Mains Mock Test - 1 MCQs are made for Bank Exams 2025 Exam. Find important definitions, questions, notes, meanings, examples, exercises, MCQs and online tests for RBI Assistant Mains Mock Test - 1 below.
Solutions of RBI Assistant Mains Mock Test - 1 questions in English are available as part of our course for Bank Exams & RBI Assistant Mains Mock Test - 1 solutions in Hindi for Bank Exams course. Download more important topics, notes, lectures and mock test series for Bank Exams Exam by signing up for free. Attempt RBI Assistant Mains Mock Test - 1 | 200 questions in 135 minutes | Mock test for Bank Exams preparation | Free important questions MCQ to study for Bank Exams Exam | Download free PDF with solutions
RBI Assistant Mains Mock Test - 1 - Question 1

Direction: Study the information given carefully and answer the question given below.

In a certain code language,

“Women love white phone” is coded as “P&4, I&5, P&5, I%5”.

“Laptop used for work” is coded as “T$4, P&3, B&6, P&4”.

“Bottle carry water inside” is coded as “B@5, B#5, O%6, P&6”.

What is the code for the word ‘water’?

Detailed Solution for RBI Assistant Mains Mock Test - 1 - Question 1
1) The first element of each code is a letter which represents the successor of the second letter of each word as per the English alphabetical series.

2) The second element of each code is a symbol which represents the highest vowel that appears in the word. After a careful observation the following can easily be determined:

3) The third element of each code is a number that represents the number of letters in the word.

Clearly, the code for the word ‘water’ is B#5.

Hence, the correct option is (A).

RBI Assistant Mains Mock Test - 1 - Question 2

Direction: Study the information given carefully and answer the question given below.

In a certain code language,

“Women love white phone” is coded as “P&4, I&5, P&5, I%5”.

“Laptop used for work” is coded as “T$4, P&3, B&6, P&4”.

“Bottle carry water inside” is coded as “B@5, B#5, O%6, P&6”.

In the given code language, what does the code P&4 means?

Detailed Solution for RBI Assistant Mains Mock Test - 1 - Question 2
1) The first element of each code is a letter which represents the successor of the second letter of each word as per the English alphabetical series.

2) The second element of each code is a symbol which represents the highest vowel that appears in the word. After a careful observation the following can easily be determined:

3) The third element of each code is a number that represents the number of letters in the word.

The code P&4 means that the second letter of the word is ‘O’, the highest vowel in the word is ‘O’ and there are four letters in the word.

Hence, the correct option is (E).

RBI Assistant Mains Mock Test - 1 - Question 3

Direction: Study the information given carefully and answer the question given below.

In a certain code language,

“Women love white phone” is coded as “P&4, I&5, P&5, I%5”.

“Laptop used for work” is coded as “T$4, P&3, B&6, P&4”.

“Bottle carry water inside” is coded as “B@5, B#5, O%6, P&6”.

What is the code for the word ‘used’ in the given code language?

Detailed Solution for RBI Assistant Mains Mock Test - 1 - Question 3
1) The first element of each code is a letter which represents the successor of the second letter of each word as per the English alphabetical series.

2) The second element of each code is a symbol which represents the highest vowel that appears in the word. After a careful observation the following can easily be determined:

3) The third element of each code is a number that represents the number of letters in the word.

Clearly, the code for the word ‘used’ is T$4.

Hence, the correct option is (C).

RBI Assistant Mains Mock Test - 1 - Question 4

Direction: Study the information given carefully and answer the question given below.

In a certain code language,

“Women love white phone” is coded as “P&4, I&5, P&5, I%5”.

“Laptop used for work” is coded as “T$4, P&3, B&6, P&4”.

“Bottle carry water inside” is coded as “B@5, B#5, O%6, P&6”.

As per the given code language, what would be the code for ‘must watch’?

Detailed Solution for RBI Assistant Mains Mock Test - 1 - Question 4
1) The first element of each code is a letter which represents the successor of the second letter of each word as per the English alphabetical series.

2) The second element of each code is a symbol which represents the highest vowel that appears in the word. After a careful observation the following can easily be determined:

3) The third element of each code is a number that represents the number of letters in the word.

In the word ‘must’ the second letter is ‘U’ whose successor is ‘V’, the highest vowel is ‘U’, and the number of letters are 4. Thus, the code for the word ‘must’ is V$4.

In the word ‘watch’ the second letter is ‘A’ whose successor is ‘B’, the highest vowel is ‘A’, and the number of letters in the word are 5. Thus, the code for the word ‘watch’ is B@5.

So, V$4 B@5 is the code for ‘must watch’.

Hence, the correct option is (D).

RBI Assistant Mains Mock Test - 1 - Question 5

Read the following information carefully and answer the questions given below.

Eight person namely-G, H, I, J, K, L, M, and N are sitting in the linear facing north. Distance between adjacent persons is a consecutive integral multiple of ‘9m’ from the left end. The distance between adjacent persons is neither less than 10m nor more than ‘80m’

G sits 45m left of J. The distance between M and G is twice the distance between H and K. G does not sit to the left of M. The distance between J and N is thrice of the distance between H and K. The number of persons sits to the left of H is the same as to the right of I. The one who sits second to the right of N is sitting immediate right of L.

After the above arrangement, K walks 20m towards the north then took a left turn and walks 8m to reach K’. H walks 20m towards the south then took the left turn and walks 10m to reach H’. G walks 10m towards south then took left turn and walks 40m to reach G’. J walks 15m towards the north then took the right and walks 20m to reach J’. L walks 30m towards the east then took the right turn and walks 25m to reach L’.

Who among the following person sits exactly between G and the one who sits immediate right of L before the movement?

Detailed Solution for RBI Assistant Mains Mock Test - 1 - Question 5

We have,

  • G sits 45m left of J.
  • The distance between M and G is twice the distance between H and K.G does not sit left of M.

From the above condition, there are two possibilities.

Again we have,

  • The distance between J and N is thrice of the distance between H and K.
  • The number of persons sits to the left of H is the same as to the right of I.
  • The one who sits second to the right of N is sitting immediate right of L.

From the above condition, case2a get eliminated. Case2 shows the final arrangement.

Again we have,

  • K walks 20m towards the north then took a left turn and walks 8m to reach K’.
  • H walks 20m towards the south then took the left turn and walks 10m to reach H’.
  • G walks 10m towards south then took left turn and walks 40m to reach G’.
  • J walks 15m towards the north then took the right turn and walks 20m to reach J’.
  • L walks 30m towards the east then took the right turn and walks 25m to reach L’.

Based on the above-given information we have the final arrangement as follows.

RBI Assistant Mains Mock Test - 1 - Question 6

Read the following information carefully and answer the questions given below.

Eight person namely-G, H, I, J, K, L, M, and N are sitting in the linear facing north. Distance between adjacent persons is a consecutive integral multiple of ‘9m’ from the left end. The distance between adjacent persons is neither less than 10m nor more than ‘80m’

G sits 45m left of J. The distance between M and G is twice the distance between H and K. G does not sit to the left of M. The distance between J and N is thrice of the distance between H and K. The number of persons sits to the left of H is the same as to the right of I. The one who sits second to the right of N is sitting immediate right of L.

After the above arrangement, K walks 20m towards the north then took a left turn and walks 8m to reach K’. H walks 20m towards the south then took the left turn and walks 10m to reach H’. G walks 10m towards south then took left turn and walks 40m to reach G’. J walks 15m towards the north then took the right and walks 20m to reach J’. L walks 30m towards the east then took the right turn and walks 25m to reach L’.

What is the distance between J and L before the movement?

Detailed Solution for RBI Assistant Mains Mock Test - 1 - Question 6

We have,

  • G sits 45m left of J.
  • The distance between M and G is twice the distance between H and K.G does not sit left of M.

From the above condition, there are two possibilities.

Again we have,

  • The distance between J and N is thrice of the distance between H and K.
  • The number of persons sits to the left of H is the same as to the right of I.
  • The one who sits second to the right of N is sitting immediate right of L.

From the above condition, case2a get eliminated. Case2 shows the final arrangement.

Again we have,

  • K walks 20m towards the north then took a left turn and walks 8m to reach K’.
  • H walks 20m towards the south then took the left turn and walks 10m to reach H’.
  • G walks 10m towards south then took left turn and walks 40m to reach G’.
  • J walks 15m towards the north then took the right turn and walks 20m to reach J’.
  • L walks 30m towards the east then took the right turn and walks 25m to reach L’.

Based on the above-given information we have the final arrangement as follows.

RBI Assistant Mains Mock Test - 1 - Question 7

Read the following information carefully and answer the questions given below.

Eight person namely-G, H, I, J, K, L, M, and N are sitting in the linear facing north. Distance between adjacent persons is a consecutive integral multiple of ‘9m’ from the left end. The distance between adjacent persons is neither less than 10m nor more than ‘80m’

G sits 45m left of J. The distance between M and G is twice the distance between H and K. G does not sit to the left of M. The distance between J and N is thrice of the distance between H and K. The number of persons sits to the left of H is the same as to the right of I. The one who sits second to the right of N is sitting immediate right of L.

After the above arrangement, K walks 20m towards the north then took a left turn and walks 8m to reach K’. H walks 20m towards the south then took the left turn and walks 10m to reach H’. G walks 10m towards south then took left turn and walks 40m to reach G’. J walks 15m towards the north then took the right and walks 20m to reach J’. L walks 30m towards the east then took the right turn and walks 25m to reach L’.

What is the direction of G’ with respect to L’ in the final arrangement?

Detailed Solution for RBI Assistant Mains Mock Test - 1 - Question 7

We have,

  • G sits 45m left of J.
  • The distance between M and G is twice the distance between H and K.G does not sit left of M.

From the above condition, there are two possibilities.

Again we have,

  • The distance between J and N is thrice of the distance between H and K.
  • The number of persons sits to the left of H is the same as to the right of I.
  • The one who sits second to the right of N is sitting immediate right of L.

From the above condition, case2a get eliminated. Case2 shows the final arrangement.

Again we have,

  • K walks 20m towards the north then took a left turn and walks 8m to reach K’.
  • H walks 20m towards the south then took the left turn and walks 10m to reach H’.
  • G walks 10m towards south then took left turn and walks 40m to reach G’.
  • J walks 15m towards the north then took the right turn and walks 20m to reach J’.
  • L walks 30m towards the east then took the right turn and walks 25m to reach L’.

Based on the above-given information we have the final arrangement as follows.

RBI Assistant Mains Mock Test - 1 - Question 8

Read the following information carefully and answer the questions given below.

Eight person namely-G, H, I, J, K, L, M, and N are sitting in the linear facing north. Distance between adjacent persons is a consecutive integral multiple of ‘9m’ from the left end. The distance between adjacent persons is neither less than 10m nor more than ‘80m’

G sits 45m left of J. The distance between M and G is twice the distance between H and K. G does not sit to the left of M. The distance between J and N is thrice of the distance between H and K. The number of persons sits to the left of H is the same as to the right of I. The one who sits second to the right of N is sitting immediate right of L.

After the above arrangement, K walks 20m towards the north then took a left turn and walks 8m to reach K’. H walks 20m towards the south then took the left turn and walks 10m to reach H’. G walks 10m towards south then took left turn and walks 40m to reach G’. J walks 15m towards the north then took the right and walks 20m to reach J’. L walks 30m towards the east then took the right turn and walks 25m to reach L’.

What is the direction and distance of K’ with respect to H’ in the final arrangement?

Detailed Solution for RBI Assistant Mains Mock Test - 1 - Question 8

We have,

  • G sits 45m left of J.
  • The distance between M and G is twice the distance between H and K.G does not sit left of M.

From the above condition, there are two possibilities.

Again we have,

  • The distance between J and N is thrice of the distance between H and K.
  • The number of persons sits to the left of H is the same as to the right of I.
  • The one who sits second to the right of N is sitting immediate right of L.

From the above condition, case2a get eliminated. Case2 shows the final arrangement.

Again we have,

  • K walks 20m towards the north then took a left turn and walks 8m to reach K’.
  • H walks 20m towards the south then took the left turn and walks 10m to reach H’.
  • G walks 10m towards south then took left turn and walks 40m to reach G’.
  • J walks 15m towards the north then took the right turn and walks 20m to reach J’.
  • L walks 30m towards the east then took the right turn and walks 25m to reach L’.

Based on the above-given information we have the final arrangement as follows.

RBI Assistant Mains Mock Test - 1 - Question 9

Read the following information carefully and answer the questions given below.

Eight person namely-G, H, I, J, K, L, M, and N are sitting in the linear facing north. Distance between adjacent persons is a consecutive integral multiple of ‘9m’ from the left end. The distance between adjacent persons is neither less than 10m nor more than ‘80m’

G sits 45m left of J. The distance between M and G is twice the distance between H and K. G does not sit to the left of M. The distance between J and N is thrice of the distance between H and K. The number of persons sits to the left of H is the same as to the right of I. The one who sits second to the right of N is sitting immediate right of L.

After the above arrangement, K walks 20m towards the north then took a left turn and walks 8m to reach K’. H walks 20m towards the south then took the left turn and walks 10m to reach H’. G walks 10m towards south then took left turn and walks 40m to reach G’. J walks 15m towards the north then took the right and walks 20m to reach J’. L walks 30m towards the east then took the right turn and walks 25m to reach L’.

What is the position of N from the extreme right end?

Detailed Solution for RBI Assistant Mains Mock Test - 1 - Question 9

We have,

  • G sits 45m left of J.
  • The distance between M and G is twice the distance between H and K.G does not sit left of M.

From the above condition, there are two possibilities.

Again we have,

  • The distance between J and N is thrice of the distance between H and K.
  • The number of persons sits to the left of H is the same as to the right of I.
  • The one who sits second to the right of N is sitting immediate right of L.

From the above condition, case2a get eliminated. Case2 shows the final arrangement.

Again we have,

  • K walks 20m towards the north then took a left turn and walks 8m to reach K’.
  • H walks 20m towards the south then took the left turn and walks 10m to reach H’.
  • G walks 10m towards south then took left turn and walks 40m to reach G’.
  • J walks 15m towards the north then took the right turn and walks 20m to reach J’.
  • L walks 30m towards the east then took the right turn and walks 25m to reach L’.

Based on the above-given information we have the final arrangement as follows.

RBI Assistant Mains Mock Test - 1 - Question 10

Direction: Study the following information carefully and answer the questions given below

Eight people P, Q, R, S, T, U, V, and W are sitting around a circular table. Four of them are facing the centre and four of them are facing opposite to the centre. Each of them is of different ages among 9, 12, 26, 36, 40, 48, 50, and 97. Each of them is of a different height.

T is not taller than the person who is sitting opposite to T. R, who is 9 years old, sits opposite to one, who sits adjacent to Q, whose age is 36 years. U sits opposite W, whose age is 97 years. T sits to the immediate right of U. U is taller than P, who is taller than R. R and W are not adjacent to each other. A person whose age is a prime number is facing opposite to centre of the circle. The one, whose age is 48 years, sits to the immediate right of one, whose age is 12 years. T age is in multiple of 10. S age is 26 years and is not adjacent to V. Both V and Q are adjacent to each other and facing the same direction. U age is in multiple of 5. The person sitting opposite S is elder to him. R is taller than W, who is taller than Q. V is taller than only the person, who is sitting opposite to P. S and P do not opposite to Q. U and W both face outside the centre.

Who among the following is 12 years old?

Detailed Solution for RBI Assistant Mains Mock Test - 1 - Question 10
Eight people: P, Q, R, S, T, U, V, and W.

Ages: 9, 12, 26, 36, 40, 48, 50, and 97

1. R, who sits opposite to one, who sits adjacent to Q, whose age is 36.

2. U sits opposite W, whose age is 97. T sits immediate right of U.

3. Both U and W face outside the centre.

4. R and W are not adjacent to each other. T age is multiple of 10.

5. Person whose age is a prime number is facing opposite to the centre of the circle.

So, T age is either 40 or 50.

Case 1(a):

Case 1(b):

Case 2(a):

Case 2(b):

6. Now, S age is 26 and is not adjacent to V. V and Q are adjacent to each other and facing the same direction.

7. The one, whose age is 48 sits immediate right of one, whose age is 12.

(V is 12 years old because V is taller than only one person)

8. The person sitting opposite S is elder than him. S and P do not opposite to Q.

So, case 2(a) is rejected. So, 1(b) and 2(b) are rejected.

The final arrangement is shown below,

9. R is taller than W, who is taller than Q. V is taller than only the person, who is sitting opposite to P.

10. T is not taller than the person who is sitting opposite to T. U is taller than P, who is taller than R.

So, S is the shortest person. U is the tallest person. Q is taller than T.

The final arrangement is as follows:

U > P > R > W > Q > T > V > S

Thus, age of V is 12 years old.

Hence, the correct option is (B).

RBI Assistant Mains Mock Test - 1 - Question 11

Direction: Study the following information carefully and answer the questions given below

Eight people P, Q, R, S, T, U, V, and W are sitting around a circular table. Four of them are facing the centre and four of them are facing opposite to the centre. Each of them is of different ages among 9, 12, 26, 36, 40, 48, 50, and 97. Each of them is of a different height.

T is not taller than the person who is sitting opposite to T. R, who is 9 years old, sits opposite to one, who sits adjacent to Q, whose age is 36 years. U sits opposite W, whose age is 97 years. T sits to the immediate right of U. U is taller than P, who is taller than R. R and W are not adjacent to each other. A person whose age is a prime number is facing opposite to centre of the circle. The one, whose age is 48 years, sits to the immediate right of one, whose age is 12 years. T age is in multiple of 10. S age is 26 years and is not adjacent to V. Both V and Q are adjacent to each other and facing the same direction. U age is in multiple of 5. The person sitting opposite S is elder to him. R is taller than W, who is taller than Q. V is taller than only the person, who is sitting opposite to P. S and P do not opposite to Q. U and W both face outside the centre.

Who sits third to the left of the 2nd tallest person?

Detailed Solution for RBI Assistant Mains Mock Test - 1 - Question 11
Eight people: P, Q, R, S, T, U, V, and W.

Ages: 9, 12, 26, 36, 40, 48, 50, and 97

1. R, who sits opposite to one, who sits adjacent to Q, whose age is 36.

2. U sits opposite W, whose age is 97. T sits immediate right of U.

3. Both U and W face outside the centre.

4. R and W are not adjacent to each other. T age is multiple of 10.

5. Person whose age is a prime number is facing opposite to the centre of the circle.

So, T age is either 40 or 50.

Case 1(a):

Case 1(b):

Case 2(a):

Case 2(b):

6. Now, S age is 26 and is not adjacent to V. V and Q are adjacent to each other and facing the same direction.

7. The one, whose age is 48 sits immediate right of one, whose age is 12.

(V is 12 years old because V is taller than only one person)

8. The person sitting opposite S is elder than him. S and P do not opposite to Q.

So, case 2(a) is rejected. So, 1(b) and 2(b) are rejected.

The final arrangement is shown below,

9. R is taller than W, who is taller than Q. V is taller than only the person, who is sitting opposite to P.

10. T is not taller than the person who is sitting opposite to T. U is taller than P, who is taller than R.

So, S is the shortest person. U is the tallest person. Q is taller than T.

The final arrangement is as follows:

U > P > R > W > Q > T > V > S

Thus, R sits third to the left of the 2nd tallest person who is P.

Hence, the correct option is (C).

RBI Assistant Mains Mock Test - 1 - Question 12

Direction: Study the following information carefully and answer the questions given below

Eight people P, Q, R, S, T, U, V, and W are sitting around a circular table. Four of them are facing the centre and four of them are facing opposite to the centre. Each of them is of different ages among 9, 12, 26, 36, 40, 48, 50, and 97. Each of them is of a different height.

T is not taller than the person who is sitting opposite to T. R, who is 9 years old, sits opposite to one, who sits adjacent to Q, whose age is 36 years. U sits opposite W, whose age is 97 years. T sits to the immediate right of U. U is taller than P, who is taller than R. R and W are not adjacent to each other. A person whose age is a prime number is facing opposite to centre of the circle. The one, whose age is 48 years, sits to the immediate right of one, whose age is 12 years. T age is in multiple of 10. S age is 26 years and is not adjacent to V. Both V and Q are adjacent to each other and facing the same direction. U age is in multiple of 5. The person sitting opposite S is elder to him. R is taller than W, who is taller than Q. V is taller than only the person, who is sitting opposite to P. S and P do not opposite to Q. U and W both face outside the centre.

What is the difference in the age of T and U?

Detailed Solution for RBI Assistant Mains Mock Test - 1 - Question 12
Eight people: P, Q, R, S, T, U, V, and W.

Ages: 9, 12, 26, 36, 40, 48, 50, and 97

1. R, who sits opposite to one, who sits adjacent to Q, whose age is 36.

2. U sits opposite W, whose age is 97. T sits immediate right of U.

3. Both U and W face outside the centre.

4. R and W are not adjacent to each other. T age is multiple of 10.

5. Person whose age is a prime number is facing opposite to the centre of the circle.

So, T age is either 40 or 50.

Case 1(a):

Case 1(b):

Case 2(a):

Case 2(b):

6. Now, S age is 26 and is not adjacent to V. V and Q are adjacent to each other and facing the same direction.

7. The one, whose age is 48 sits immediate right of one, whose age is 12.

(V is 12 years old because V is taller than only one person)

8. The person sitting opposite S is elder than him. S and P do not opposite to Q.

So, case 2(a) is rejected. So, 1(b) and 2(b) are rejected.

The final arrangement is shown below,

9. R is taller than W, who is taller than Q. V is taller than only the person, who is sitting opposite to P.

10. T is not taller than the person who is sitting opposite to T. U is taller than P, who is taller than R.

So, S is the shortest person. U is the tallest person. Q is taller than T.

The final arrangement is as follows:

U > P > R > W > Q > T > V > S

Thus, the difference in the age of T and U is 10.

Hence, the correct option is (B).

RBI Assistant Mains Mock Test - 1 - Question 13

Direction: Study the following information carefully and answer the questions given below

Eight people P, Q, R, S, T, U, V, and W are sitting around a circular table. Four of them are facing the centre and four of them are facing opposite to the centre. Each of them is of different ages among 9, 12, 26, 36, 40, 48, 50, and 97. Each of them is of a different height.

T is not taller than the person who is sitting opposite to T. R, who is 9 years old, sits opposite to one, who sits adjacent to Q, whose age is 36 years. U sits opposite W, whose age is 97 years. T sits to the immediate right of U. U is taller than P, who is taller than R. R and W are not adjacent to each other. A person whose age is a prime number is facing opposite to centre of the circle. The one, whose age is 48 years, sits to the immediate right of one, whose age is 12 years. T age is in multiple of 10. S age is 26 years and is not adjacent to V. Both V and Q are adjacent to each other and facing the same direction. U age is in multiple of 5. The person sitting opposite S is elder to him. R is taller than W, who is taller than Q. V is taller than only the person, who is sitting opposite to P. S and P do not opposite to Q. U and W both face outside the centre.

Who sits opposite to V?

Detailed Solution for RBI Assistant Mains Mock Test - 1 - Question 13
Eight people: P, Q, R, S, T, U, V, and W.

Ages: 9, 12, 26, 36, 40, 48, 50, and 97

1. R, who sits opposite to one, who sits adjacent to Q, whose age is 36.

2. U sits opposite W, whose age is 97. T sits immediate right of U.

3. Both U and W face outside the centre.

4. R and W are not adjacent to each other. T age is multiple of 10.

5. Person whose age is a prime number is facing opposite to the centre of the circle.

So, T age is either 40 or 50.

Case 1(a):

Case 1(b):

Case 2(a):

Case 2(b):

6. Now, S age is 26 and is not adjacent to V. V and Q are adjacent to each other and facing the same direction.

7. The one, whose age is 48 sits immediate right of one, whose age is 12.

(V is 12 years old because V is taller than only one person)

8. The person sitting opposite S is elder than him. S and P do not opposite to Q.

So, case 2(a) is rejected. So, 1(b) and 2(b) are rejected.

The final arrangement is shown below,

9. R is taller than W, who is taller than Q. V is taller than only the person, who is sitting opposite to P.

10. T is not taller than the person who is sitting opposite to T. U is taller than P, who is taller than R.

So, S is the shortest person. U is the tallest person. Q is taller than T.

The final arrangement is as follows:

U > P > R > W > Q > T > V > S

Thus, R sits opposite to V.

Hence, the correct option is (C).

RBI Assistant Mains Mock Test - 1 - Question 14

Direction: Study the following information carefully and answer the questions given below

Eight people P, Q, R, S, T, U, V, and W are sitting around a circular table. Four of them are facing the centre and four of them are facing opposite to the centre. Each of them is of different ages among 9, 12, 26, 36, 40, 48, 50, and 97. Each of them is of a different height.

T is not taller than the person who is sitting opposite to T. R, who is 9 years old, sits opposite to one, who sits adjacent to Q, whose age is 36 years. U sits opposite W, whose age is 97 years. T sits to the immediate right of U. U is taller than P, who is taller than R. R and W are not adjacent to each other. A person whose age is a prime number is facing opposite to centre of the circle. The one, whose age is 48 years, sits to the immediate right of one, whose age is 12 years. T age is in multiple of 10. S age is 26 years and is not adjacent to V. Both V and Q are adjacent to each other and facing the same direction. U age is in multiple of 5. The person sitting opposite S is elder to him. R is taller than W, who is taller than Q. V is taller than only the person, who is sitting opposite to P. S and P do not opposite to Q. U and W both face outside the centre.

Who among the following sits third to the left of the person, who is the 4th shortest person?

Detailed Solution for RBI Assistant Mains Mock Test - 1 - Question 14
Eight people: P, Q, R, S, T, U, V, and W.

Ages: 9, 12, 26, 36, 40, 48, 50, and 97

1. R, who sits opposite to one, who sits adjacent to Q, whose age is 36.

2. U sits opposite W, whose age is 97. T sits immediate right of U.

3. Both U and W face outside the centre.

4. R and W are not adjacent to each other. T age is multiple of 10.

5. Person whose age is a prime number is facing opposite to the centre of the circle.

So, T age is either 40 or 50.

Case 1(a):

Case 1(b):

Case 2(a):

Case 2(b):

6. Now, S age is 26 and is not adjacent to V. V and Q are adjacent to each other and facing the same direction.

7. The one, whose age is 48 sits immediate right of one, whose age is 12.

(V is 12 years old because V is taller than only one person)

8. The person sitting opposite S is elder than him. S and P do not opposite to Q.

So, case 2(a) is rejected. So, 1(b) and 2(b) are rejected.

The final arrangement is shown below,

9. R is taller than W, who is taller than Q. V is taller than only the person, who is sitting opposite to P.

10. T is not taller than the person who is sitting opposite to T. U is taller than P, who is taller than R.

So, S is the shortest person. U is the tallest person. Q is taller than T.

The final arrangement is as follows:

U > P > R > W > Q > T > V > S

Thus, the 4th shortest person is Q, and the third, to the left of Q is R.

Hence, the correct option is (E).

RBI Assistant Mains Mock Test - 1 - Question 15

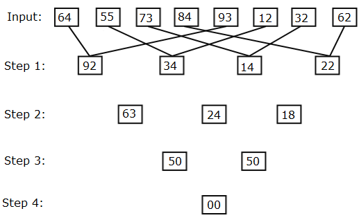
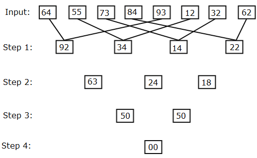
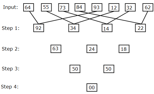
A string of numbers is given as input. The further steps given are obtained by applying certain logic. Each step is a resultant of previous step only. Study the following information carefully and answer the questions given below it.

Find the final step of the given input from the following?

Detailed Solution for RBI Assistant Mains Mock Test - 1 - Question 15

Step 1: Find the difference between the first and the fifth numbers and reverse the digits and continue so on. If the difference is one digit number then make it two digit number for example : 81 - 74 = 7 ( 7 is taken as 07, and its reverse is taken as 70)

Step 2: Add the first two numbers and reduce it to half of its value and continue for the rest of the numbers.

Step 3: The first digit of the first number and the second digit of the second number is added and the second digit of the first number and the first digit of the second number is added and the product of both the results are obtained and so on.

Step 4: The product of the two digits of the first number is added to the product of the two digits of the last number.

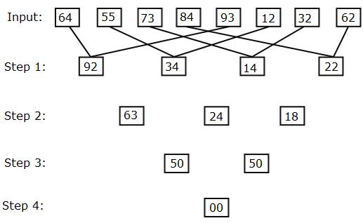
RBI Assistant Mains Mock Test - 1 - Question 16

A string of numbers is given as input. The further steps given are obtained by applying certain logic. Each step is a resultant of previous step only. Study the following information carefully and answer the questions given below it.

Find the sum of the first element from the left end in step 2 and in step 3 of the given input?

Detailed Solution for RBI Assistant Mains Mock Test - 1 - Question 16

Step 1: Find the difference between the first and the fifth numbers and reverse the digits and continue so on. If the difference is one digit number then make it two digit number for example : 81 - 74 = 7 ( 7 is taken as 07, and its reverse is taken as 70)

Step 2: Add the first two numbers and reduce it to half of its value and continue for the rest of the numbers.

Step 3: The first digit of the first number and the second digit of the second number is added and the second digit of the first number and the first digit of the second number is added and the product of both the results are obtained and so on.

Step 4: The product of the two digits of the first number is added to the product of the two digits of the last number.

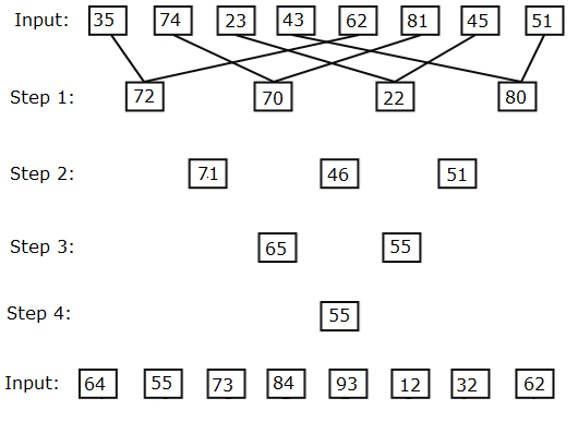
RBI Assistant Mains Mock Test - 1 - Question 17

A string of numbers is given as input. The further steps given are obtained by applying certain logic. Each step is a resultant of previous step only. Study the following information carefully and answer the questions given below it.

Calculate the square of the second element from the left end in step 3 of the given input?

Detailed Solution for RBI Assistant Mains Mock Test - 1 - Question 17

Step 1: Find the difference between the first and the fifth numbers and reverse the digits and continue so on. If the difference is one digit number then make it two digit number for example: 81 - 74 = 7 ( 7 is taken as 07, and its reverse is taken as 70)

Step 2: Add the first two numbers and reduce it to half of its value and continue for the rest of the numbers.

Step 3: The first digit of the first number and the second digit of the second number is added and the second digit of the first number and the first digit of the second number is added and the product of both the results are obtained and so on.

Step 4: The product of the two digits of the first number is added to the product of the two digits of the last number.

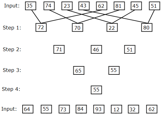
RBI Assistant Mains Mock Test - 1 - Question 18

A string of numbers is given as input. The further steps given are obtained by applying certain logic. Each step is a resultant of previous step only. Study the following information carefully and answer the questions given below it.

Which of the following is the second element from the right end in step 1 of the given input?

Detailed Solution for RBI Assistant Mains Mock Test - 1 - Question 18

Step 1: Find the difference between the first and the fifth numbers and reverse the digits and continue so on. If the difference is one digit number then make it two digit number for example : 81 - 74 = 7 ( 7 is taken as 07, and its reverse is taken as 70)

Step 2: Add the first two numbers and reduce it to half of its value and continue for the rest of the numbers.

Step 3: The first digit of the first number and the second digit of the second number is added and the second digit of the first number and the first digit of the second number is added and the product of both the results are obtained and so on.

Step 4: The product of the two digits of the first number is added to the product of the two digits of the last number.

RBI Assistant Mains Mock Test - 1 - Question 19

Direction: In the following letter series, how many times do PQR occur in such a way that Q is in the middle of P and R?

Q M P N P Q R R O P Q N O P P Q R P M Q R O P Q R P P R R P Q R P

Detailed Solution for RBI Assistant Mains Mock Test - 1 - Question 19
The logic follows here is

Given series:

Q M P N P Q R R O P Q N O P P Q R P M Q R O P Q R P P R R P Q R P

Condition to be checked:

1. PQR occur in such a way that Q is in the middle of P and R

P → Q → R

Q M P N P Q R R O P Q N O P P Q R P M Q R O P Q R P P R R P Q R P

Thus there are only 4 such patterns of (PQR) that are only following the above conditions.

So, the correct answer is '4'.

Hence, the correct option is (C).

RBI Assistant Mains Mock Test - 1 - Question 20

Study the following information carefully and answer the questions given below:

Seven bankers namely - P, Q, R, S, T, U, and V hold different designations in the same bank viz.- Executive Director (ED), General Manager (GM), Deputy General Manager (DGM), Manager (MG), Assistant Manager (AM), Probationary Officer (P0), and Clerk. They all like to travel to different tourist places viz.- Daman, Manali, Shimla, Goa, Leh, Kullu, and Coorg. All the information is not necessary in the same order.

Note: - Designations are given in descending order from Executive director to Clerk. A banker can be terminated only by his/her higher designated officer but not an immediate higher officer.

The one who likes Coorg is as Deputy General Manager and terminates U, who doesn't like Goa. The designation of U is immediately higher than the one who likes Manali. The one who likes Goa is designated lower to T and the one who likes Leh but as much as higher than P, who likes Shimla. The one who likes Leh is not an Executive director. The one who likes Goa is terminated by T, who is neither General Manager nor likes Daman. Two persons are designated between R and the one who likes Daman. R terminates V, who doesn't like Manali. S is not designated higher to V.

How many persons are designated between V and the one who likes Leh?

Detailed Solution for RBI Assistant Mains Mock Test - 1 - Question 20
STEP I: The one who likes Coorg is as Deputy General Manager and terminates U, who doesn't like Goa. The designation of U is immediately higher than the one who likes Manali.

As per these statements, there are two possible cases and in CASE I U is an Assistant Manager and in CASE II U is a Probationary Officer and the arrangement will look like this:

STEP II: The one who likes Goa is designated lower to T and the one who likes Leh but as much as higher than P, who likes Shimla. The one who likes Leh is not an Executive Director. The one who likes Goa is terminated by T, who is neither General Manager nor likes Daman.

As per these statements, in CASE I, T is an Executive Director and P is a Clerk, while in CASE II T is an Executive Director and P is an Assistant Manager and the arrangement will look like this:

STEP III: Two persons are designated between R and the one who likes Daman.

As per this statement, in CASE I R likes Leh and in CASE II R likes Coorg and the arrangement will look like this:

STEP IV: R terminates V, who doesn't like Manali.

As per this statement, in CASE I V likes Goa and CASE II will get eliminated because V does not like Manali and the arrangement will look like this:

STEP V: S is not designated higher to V.

As per this statement, S likes Manali and Q likes Coorg and the final arrangement will look like this:

RBI Assistant Mains Mock Test - 1 - Question 21

Study the following information carefully and answer the questions given below:

Seven bankers namely - P, Q, R, S, T, U, and V hold different designations in the same bank viz.- Executive Director (ED), General Manager (GM), Deputy General Manager (DGM), Manager (MG), Assistant Manager (AM), Probationary Officer (P0), and Clerk. They all like to travel to different tourist places viz.- Daman, Manali, Shimla, Goa, Leh, Kullu, and Coorg. All the information is not necessary in the same order.

Note: - Designations are given in descending order from Executive director to Clerk. A banker can be terminated only by his/her higher designated officer but not an immediate higher officer.

The one who likes Coorg is as Deputy General Manager and terminates U, who doesn't like Goa. The designation of U is immediately higher than the one who likes Manali. The one who likes Goa is designated lower to T and the one who likes Leh but as much as higher than P, who likes Shimla. The one who likes Leh is not an Executive director. The one who likes Goa is terminated by T, who is neither General Manager nor likes Daman. Two persons are designated between R and the one who likes Daman. R terminates V, who doesn't like Manali. S is not designated higher to V.

Who among the following can terminate U?

I. The one who likes Leh

II. S

III. The one who likes Goa

Detailed Solution for RBI Assistant Mains Mock Test - 1 - Question 21
STEP I: The one who likes Coorg is as Deputy General Manager and terminates U, who doesn't like Goa. The designation of U is immediately higher than the one who likes Manali.

As per these statements, there are two possible cases and in CASE I U is an Assistant Manager and in CASE II U is a Probationary Officer and the arrangement will look like this:

STEP II: The one who likes Goa is designated lower to T and the one who likes Leh but as much as higher than P, who likes Shimla. The one who likes Leh is not an Executive Director. The one who likes Goa is terminated by T, who is neither General Manager nor likes Daman.

As per these statements, in CASE I, T is an Executive Director and P is a Clerk, while in CASE II T is an Executive Director and P is an Assistant Manager and the arrangement will look like this:

STEP III: Two persons are designated between R and the one who likes Daman.

As per this statement, in CASE I R likes Leh and in CASE II R likes Coorg and the arrangement will look like this:

STEP IV: R terminates V, who doesn't like Manali.

As per this statement, in CASE I V likes Goa and CASE II will get eliminated because V does not like Manali and the arrangement will look like this:

STEP V: S is not designated higher to V.

As per this statement, S likes Manali and Q likes Coorg and the final arrangement will look like this:

RBI Assistant Mains Mock Test - 1 - Question 22

Study the following information carefully and answer the questions given below:

Seven bankers namely - P, Q, R, S, T, U, and V hold different designations in the same bank viz.- Executive Director (ED), General Manager (GM), Deputy General Manager (DGM), Manager (MG), Assistant Manager (AM), Probationary Officer (P0), and Clerk. They all like to travel to different tourist places viz.- Daman, Manali, Shimla, Goa, Leh, Kullu, and Coorg. All the information is not necessary in the same order.

Note: - Designations are given in descending order from Executive director to Clerk. A banker can be terminated only by his/her higher designated officer but not an immediate higher officer.

The one who likes Coorg is as Deputy General Manager and terminates U, who doesn't like Goa. The designation of U is immediately higher than the one who likes Manali. The one who likes Goa is designated lower to T and the one who likes Leh but as much as higher than P, who likes Shimla. The one who likes Leh is not an Executive director. The one who likes Goa is terminated by T, who is neither General Manager nor likes Daman. Two persons are designated between R and the one who likes Daman. R terminates V, who doesn't like Manali. S is not designated higher to V.

Which of the following person likes Coorg?

Detailed Solution for RBI Assistant Mains Mock Test - 1 - Question 22
STEP I: The one who likes Coorg is as Deputy General Manager and terminates U, who doesn't like Goa. The designation of U is immediately higher than the one who likes Manali.

As per these statements, there are two possible cases and in CASE I U is an Assistant Manager and in CASE II U is a Probationary Officer and the arrangement will look like this:

STEP II: The one who likes Goa is designated lower to T and the one who likes Leh but as much as higher than P, who likes Shimla. The one who likes Leh is not an Executive Director. The one who likes Goa is terminated by T, who is neither General Manager nor likes Daman.

As per these statements, in CASE I, T is an Executive Director and P is a Clerk, while in CASE II T is an Executive Director and P is an Assistant Manager and the arrangement will look like this:

STEP III: Two persons are designated between R and the one who likes Daman.

As per this statement, in CASE I R likes Leh and in CASE II R likes Coorg and the arrangement will look like this:

STEP IV: R terminates V, who doesn't like Manali.

As per this statement, in CASE I V likes Goa and CASE II will get eliminated because V does not like Manali and the arrangement will look like this:

STEP V: S is not designated higher to V.

As per this statement, S likes Manali and Q likes Coorg and the final arrangement will look like this:

RBI Assistant Mains Mock Test - 1 - Question 23

Study the following information carefully and answer the questions given below:

Seven bankers namely - P, Q, R, S, T, U, and V hold different designations in the same bank viz.- Executive Director (ED), General Manager (GM), Deputy General Manager (DGM), Manager (MG), Assistant Manager (AM), Probationary Officer (P0), and Clerk. They all like to travel to different tourist places viz.- Daman, Manali, Shimla, Goa, Leh, Kullu, and Coorg. All the information is not necessary in the same order.

Note: - Designations are given in descending order from Executive director to Clerk. A banker can be terminated only by his/her higher designated officer but not an immediate higher officer.

The one who likes Coorg is as Deputy General Manager and terminates U, who doesn't like Goa. The designation of U is immediately higher than the one who likes Manali. The one who likes Goa is designated lower to T and the one who likes Leh but as much as higher than P, who likes Shimla. The one who likes Leh is not an Executive director. The one who likes Goa is terminated by T, who is neither General Manager nor likes Daman. Two persons are designated between R and the one who likes Daman. R terminates V, who doesn't like Manali. S is not designated higher to V.

Which of the following statement is/are true?

I. S terminates P and likes Manali

II. Two persons are designated between T and the one who likes Goa

III. V is terminated by the one who likes Coorg

Detailed Solution for RBI Assistant Mains Mock Test - 1 - Question 23
STEP I: The one who likes Coorg is as Deputy General Manager and terminates U, who doesn't like Goa. The designation of U is immediately higher than the one who likes Manali.

As per these statements, there are two possible cases and in CASE I U is an Assistant Manager and in CASE II U is a Probationary Officer and the arrangement will look like this:

STEP II: The one who likes Goa is designated lower to T and the one who likes Leh but as much as higher than P, who likes Shimla. The one who likes Leh is not an Executive Director. The one who likes Goa is terminated by T, who is neither General Manager nor likes Daman.

As per these statements, in CASE I, T is an Executive Director and P is a Clerk, while in CASE II T is an Executive Director and P is an Assistant Manager and the arrangement will look like this:

STEP III: Two persons are designated between R and the one who likes Daman.

As per this statement, in CASE I R likes Leh and in CASE II R likes Coorg and the arrangement will look like this:

STEP IV: R terminates V, who doesn't like Manali.

As per this statement, in CASE I V likes Goa and CASE II will get eliminated because V does not like Manali and the arrangement will look like this:

STEP V: S is not designated higher to V.

As per this statement, S likes Manali and Q likes Coorg and the final arrangement will look like this:

RBI Assistant Mains Mock Test - 1 - Question 24

Direction: Read the following information carefully and answer the questions that follow:

The information is provided in coded form. Decode the information to answer the questions that follow.

A # B means A is 3 km East of B.

A % B means A is 3 km West of B.

A @ B means A is 4 km North of B.

A < B means A is 4 km South of B.

If it is given that L @ P # Q @ R; S # R; S % O; N < M; N @ O, then what is the distance between N and P?

Detailed Solution for RBI Assistant Mains Mock Test - 1 - Question 24
Given

Following the above instructions will lead to the below diagram:

'L @ P # Q @ R; S # R; S % O; N < m;="" n="" @="" o'="" means="" 'l="" is="" 4="" km="" north="" of="" p.="" p="" is="" 3="" km="" east="" of="" q;="" q="" is="" 4="" km="" north="" of="" r.="" s="" is="" 3="" km="" east="" of="" r.="" s="" is="" 3="" km="" west="" of="" o.="" n="" is="" 4="" km="" south="" of="" m.="" n="" is="" 4="" km="" north="" of="" />

Thus, the distance between N and P is 3 km.

Hence, the correct option is (E).

RBI Assistant Mains Mock Test - 1 - Question 25

Direction: Read the following information carefully and answer the questions that follow:

The information is provided in coded form. Decode the information to answer the questions that follow.

A # B means A is 3 km East of B.

A % B means A is 3 km West of B.

A @ B means A is 4 km North of B.

A < B means A is 4 km South of B.

If it is given that Z < R; V % X @ Y; V < W; U @ W; U # R, then what is the shortest distance between V and Y?

Detailed Solution for RBI Assistant Mains Mock Test - 1 - Question 25

Given

Following the above instructions will lead to the below diagram:

'Z < r;="" v="" %="" x="" @="" y;="" v="" />< w;="" u="" @="" w;="" u="" #="" r'="" means="" 'z="" is="" 4="" km="" south="" of="" r;="" v="" is="" 3="" km="" west="" of="" x,="" x="" is="" 4="" km="" north="" of="" y.="" v="" is="" 4="" km="" south="" of="" w,="" u="" is="" 4km="" north="" of="" w,="" u="" is="" 3="" km="" east="" of="" />

VY2 = VX2 + XY2 = 9 + 16 = 25

VY = 5 km

Hence, the correct option is (D).

RBI Assistant Mains Mock Test - 1 - Question 26

Direction: Read the following information carefully and answer the questions that follow:

The information is provided in coded form. Decode the information to answer the questions that follow.

A # B means A is 3 km East of B.

A % B means A is 3 km West of B.

A @ B means A is 4 km North of B.

A < B means A is 4 km South of B.

If it is given that L @ P # Q @ R; S # R; S % O; N < M; N @ O, then which of the following statement(s) is/are true?

i) L is to the Northeast of N.

ii) Distance between P and O is 5 km.

iii) M is to the Southwest of R.

Detailed Solution for RBI Assistant Mains Mock Test - 1 - Question 26
Given

'L @ P # Q @ R; S # R; S % O; N < m;="" n="" @="" o'="" means="" 'l="" is="" 4="" km="" north="" of="" p.="" p="" is="" 3="" km="" east="" of="" q;="" q="" is="" 4="" km="" north="" of="" r.="" s="" is="" 3="" km="" east="" of="" r.="" s="" is="" 3="" km="" west="" of="" o.="" n="" is="" 4="" km="" south="" of="" m.="" n="" is="" 4="" km="" north="" of="" />

Following the above instructions will lead to below diagram.

i) L is to the Northeast to N → False (L is to the Northwest of N)

ii) Distance between P and O is 5 km → True (by Pythagoras' theorem)

iii) M is to the Southwest of R → False (M is to the Northeast of R)

Thus, only statement ii) is true.

Hence, the correct option is (C).

RBI Assistant Mains Mock Test - 1 - Question 27

Direction: Read the following information carefully and answer the questions that follow:

The information is provided in coded form. Decode the information to answer the questions that follow.

A # B means A is 3 km East of B.

A % B means A is 3 km West of B.

A @ B means A is 4 km North of B.

A < B means A is 4 km South of B.

If it is given that Z < R; V % X @ Y; V < W; U @ W; U # R, then what is the direction of X with respect to Z?

Detailed Solution for RBI Assistant Mains Mock Test - 1 - Question 27
Given

Following the above instructions will lead to the below diagram:

'Z < r;="" v="" %="" x="" @="" y;="" v="" />< w;="" u="" @="" w;="" u="" #="" r'="" means="" 'z="" is="" 4="" km="" south="" of="" r;="" v="" is="" 3="" km="" west="" of="" x,="" x="" is="" 4="" km="" north="" of="" y.="" v="" is="" 4="" km="" south="" of="" w,="" u="" is="" 4km="" north="" of="" w,="" u="" is="" 3="" km="" east="" of="" />

Thus, the direction of X with respect to Z is South East.

Hence, the correct option is (E).

RBI Assistant Mains Mock Test - 1 - Question 28

Direction: Read the following information carefully and answer the questions that follow:

The information is provided in coded form. Decode the information to answer the questions that follow.

A # B means A is 3 km East of B.

A % B means A is 3 km West of B.

A @ B means A is 4 km North of B.

A < B means A is 4 km South of B.

If it is given that L @ P # Q @ R; S # R; S % O; N < M; N @ O, then what is the direction of N with respect to Q.

Detailed Solution for RBI Assistant Mains Mock Test - 1 - Question 28
Given

'L @ P # Q @ R; S # R; S % O; N < m;="" n="" @="" o'="" means="" 'l="" is="" 4="" km="" north="" of="" p.="" p="" is="" 3="" km="" east="" of="" q;="" q="" is="" 4="" km="" north="" of="" r.="" s="" is="" 3="" km="" east="" of="" r.="" s="" is="" 3="" km="" west="" of="" o.="" n="" is="" 4="" km="" south="" of="" m.="" n="" is="" 4="" km="" north="" of="" />

Following the above instructions will lead to below diagram.

i) L is to the Northeast to N → False (L is to the Northwest of N)

ii) Distance between P and O is 5 km → True (by Pythagoras' theorem)

iii) M is to the Southwest of R → False (M is to the Northeast of R)

Thus, the direction of N with respect to Q is East.

Hence, the correct option is (E).

RBI Assistant Mains Mock Test - 1 - Question 29

Study the following information carefully and answer the questions given below

Eight persons-J, K, L, M, N, O, P, and Q are like different cookies- Cadbury, Horlicks, Kwality, Britannia, Parle-G, Sunfeast, Unibic, and Anmol and they are like different flavor ice creams- Vanilla, Butter Pecan, Pistachio, Coffee, Mint, Chocolate, Strawberry, and Caramel. All the information is not necessarily in the same order.

M likes Unibic cookies and likes Strawberry ice cream. Either L or O likes Coffee flavor. Neither P nor Q likes Cadbury cookies and Mint flavor. The one who likes Parle-G is also like Mint flavor ice cream. O and K like Britannia cookies and Chocolate ice cream respectively. The one who likes Cadbury is like neither Chocolate nor Coffee ice cream. J does not like Parle-G. Neither N nor L likes Cadbury. The one who likes Pistachio flavor is neither like Kwality nor Cadbury. Either L or Q likes Butter Pecan. The one who likes Britannia is either likes Coffee or Vanilla flavor. The one who likes Caramel does not like Cadbury. Neither L nor Q likes Anmol. Either P or K likes Horlicks. Neither the one who likes chocolate nor the one who likes Caramel is like Horlicks cookies. Neither the one who likes Butter pecan nor the one who likes Caramel is like Sunfeast. The one who likes Butter pecan does not like Anmol. Q doesn’t like Pistachio.

Which of the following flavor P likes?

Detailed Solution for RBI Assistant Mains Mock Test - 1 - Question 29
M likes Unibic cookies and likes Strawberry ice cream.

Either L or O likes Coffee flavor.

From the above condition, there are two possibilities

Again we have,

Neither P nor Q likes Cadbury cookies and Mint flavor.

The one who likes Parle-G is also like Mint flavor ice cream.

O and K like Britannia cookies and Chocolate ice cream respectively.

The one who likes Cadbury neither Chocolate nor Coffee ice cream.

J does not like Parle-G.

Neither N nor L likes Cadbury.

From the above condition, there are three possibilities.

Again we have,

The one who likes Pistachio flavor is neither like Kwality nor Cadbury.

Either L or Q likes Butter Pecan.

The one who likes Britannia is either likes Coffee or Vanilla flavor.

The one who likes Caramel does not like Cadbury.

Either P or K likes Horlicks.

Neither the one who likes chocolate nor the one who likes Caramel is like Horlicks cookies.

Neither the one who likes Butter pecan nor the one who likes Caramel is like Sunfeast.

The one who likes Butter pecan does not like Anmol.

Neither L nor Q likes Anmol

Q doesn’t like Pistachio.

From the above condition, case1 and case2a get eliminated. Case2 shows the final arrangement.

RBI Assistant Mains Mock Test - 1 - Question 30

Study the following information carefully and answer the questions given below

Eight persons-J, K, L, M, N, O, P, and Q are like different cookies- Cadbury, Horlicks, Kwality, Britannia, Parle-G, Sunfeast, Unibic, and Anmol and they are like different flavor ice creams- Vanilla, Butter Pecan, Pistachio, Coffee, Mint, Chocolate, Strawberry, and Caramel. All the information is not necessarily in the same order.

M likes Unibic cookies and likes Strawberry ice cream. Either L or O likes Coffee flavor. Neither P nor Q likes Cadbury cookies and Mint flavor. The one who likes Parle-G is also like Mint flavor ice cream. O and K like Britannia cookies and Chocolate ice cream respectively. The one who likes Cadbury is like neither Chocolate nor Coffee ice cream. J does not like Parle-G. Neither N nor L likes Cadbury. The one who likes Pistachio flavor is neither like Kwality nor Cadbury. Either L or Q likes Butter Pecan. The one who likes Britannia is either likes Coffee or Vanilla flavor. The one who likes Caramel does not like Cadbury. Neither L nor Q likes Anmol. Either P or K likes Horlicks. Neither the one who likes chocolate nor the one who likes Caramel is like Horlicks cookies. Neither the one who likes Butter pecan nor the one who likes Caramel is like Sunfeast. The one who likes Butter pecan does not like Anmol. Q doesn’t like Pistachio.

Which of the following statement is true?

I. N likes Caramel

II. M likes Mint

III. The one who likes Anmol likes Caramel flavor

IV. Q likes Chocolates

Detailed Solution for RBI Assistant Mains Mock Test - 1 - Question 30
M likes Unibic cookies and likes Strawberry ice cream.

Either L or O likes Coffee flavor.

From the above condition, there are two possibilities

Again we have,

Neither P nor Q likes Cadbury cookies and Mint flavor.

The one who likes Parle-G is also like Mint flavor ice cream.

O and K like Britannia cookies and Chocolate ice cream respectively.

The one who likes Cadbury neither Chocolate nor Coffee ice cream.

J does not like Parle-G.

Neither N nor L likes Cadbury.

From the above condition, there are three possibilities.

Again we have,

The one who likes Pistachio flavor is neither like Kwality nor Cadbury.

Either L or Q likes Butter Pecan.

The one who likes Britannia is either likes Coffee or Vanilla flavor.

The one who likes Caramel does not like Cadbury.

Either P or K likes Horlicks.

Neither the one who likes chocolate nor the one who likes Caramel is like Horlicks cookies.

Neither the one who likes Butter pecan nor the one who likes Caramel is like Sunfeast.

The one who likes Butter pecan does not like Anmol.

Neither L nor Q likes Anmol

Q doesn’t like Pistachio.

From the above condition, case1 and case2a get eliminated. Case2 shows the final arrangement.

View more questions
Information about RBI Assistant Mains Mock Test - 1 Page
In this test you can find the Exam questions for RBI Assistant Mains Mock Test - 1 solved & explained in the simplest way possible. Besides giving Questions and answers for RBI Assistant Mains Mock Test - 1, EduRev gives you an ample number of Online tests for practice
Download as PDF