Chemical Engineering Exam  >  Chemical Engineering Notes  >  Chemical Technology  >  Introduction to Polymer, Elastomer and Synthetic Fibre, Polymerisation (Part - 1)

Introduction to Polymer, Elastomer and Synthetic Fibre, Polymerisation (Part - 1) | Chemical Technology - Chemical Engineering PDF Download

Introduction to Polymer, Elastomer and Synthetic Fibre, Polymerisation

Polymers were accidentally synthesized, however as more and more applications were later discovered. Polymers have penetrated into all fields of application and in volume of around 205 million tonnes per annum including standard polymers, engineering resins, elastomers, duromers, fibers and textiles, dispersions. Polyolefins (LDPE, LLDPE, HDPE and polypropylene) are by far the largest group of thermoplastic polymers. Polypropylene resins along with polyester resins (PET), are one of the fastest-growing categories of commodity thermoplastic resins in the world. The United States and China now represent more than 15% and 22%, respectively, of world polypropylene consumption. Polymers have penetrated into all fields of application and in volume of around 205 million tonnes per annum including standard polymers, engineering resins, elastomers, duromers, fibers and textiles, dispersions. Amongst the plastics, thermoplastic market represents approximately 10 percent of global chemical industry. World polymer demand in 2010 was 280 million tones. Type of polymer and there global demand is shown in Figure M-VIII 1.1. Typical consumption of plastic by industry and as polymer is shown in Figure M-VIII 1.2.

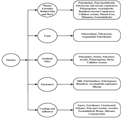
Polyolefins are by far the largest group of thermoplastic polymers. As per CMAI 2003, polyolefins (LDPE, LLDPE, HDPE and polypropylene) represent the largest segment of the global thermoplastics business at approximately 88 million tonnes (about 62percent of the total market in 2002). Major success factors for polyolefins are: easy accessible, reasonable raw materials (oil & natural gas based), low production cost by modern energy saving and non polluting processes, resources saving products, environmentally harmless products, energetically exploitable products after usage, broad product portfolio, and tailor made products. Various type of polymer and their use is illustrated in Figure M-VIII 1.3.

Polyvinyl Chloride (PVC) is the second largest commodity thermoplastic in the world, after the polyethylenes. According to global production and consumption of polyvinyl chloride (PVC) in 2010 was approx. 34 million metric tons. Global consumption of polyethylene in 2009 was approximately 64 million metric tons. Global capacity utilization was 80% in 2009, down from 82% in 2008. Average global utilization of polyethylene rates are expected remain under 80% during the next five years, gradually increasing to the high-80s by 2019. World polyethylene per capita consumption is targeted to grow from 9.0 kg - 11.0 kg from 2001-06. High density PE (HDPE) accounted for around 45% of global polyethylene consumption in 2009, followed by linear low density PE (LLDPE) and low density PE (LDPE). Figure M-VIII 1.4 show the use of plastic in different fields.

Introduction to Polymer, Elastomer and Synthetic Fibre, Polymerisation (Part - 1) | Chemical Technology - Chemical Engineering

Figure M-VIII 1.1: World Total Polymer Demand in 2010 approx: 280 million tones 

Courtesy: CAMI Consulting, 2010 

Introduction to Polymer, Elastomer and Synthetic Fibre, Polymerisation (Part - 1) | Chemical Technology - Chemical EngineeringIntroduction to Polymer, Elastomer and Synthetic Fibre, Polymerisation (Part - 1) | Chemical Technology - Chemical Engineering

Figure M-VIII 1.2: Plastic Consumption, according to Industry and Polymer 

Introduction to Polymer, Elastomer and Synthetic Fibre, Polymerisation (Part - 1) | Chemical Technology - Chemical Engineering

Figure M-VIII 1.3: Various Types of Polymer and their Application 

Introduction to Polymer, Elastomer and Synthetic Fibre, Polymerisation (Part - 1) | Chemical Technology - Chemical Engineering

Figure M-VIII 1.4: Uses of Plastic

Global demand for polymers is estimate to increase at 5% per annum to reach 227 MMT by 2015. Polymer demand in India is expected to grow at 13-14% p.a. and will account for 9% of global polymer demand by 2015. The total polymer demand in India by 2015 is estimated to be around 22 MMT. Table M-VIII 1.1 gives the detail of India share in global polymer demand 

Table M-VIII 1.1: India’s share in The Global Polymer Demand by 2015 

 

2004

2015

India

4%

9%

Rest of world

96%

91%

 Source: Dept of Chemicals& petrochemicals, GOI, IMaCS Analysis 

Plastic Industry in India 

Consumption – 4.8 million tons/annum

Over 96% (4.6 million tons) is accounted for commodity plastics

Per capita consumption, 4.8 Kg as against world average 20 Kg.

Projected demand in 2010-11- 8.5 million tons (Growth rate @ 15%).

Raw material prices are influenced by international demand and supply of crude oil. 

Classiofiaction of Polymer: Natural and synthetic polymers could be classified in several other ways, viz., organic and inorganic; on the basis of physical properties as plastomers (plastics), elastomers (elastic) and fibrous (fiber); on the basis of response to temperature as thermoplastics and thermosets. Various ways of classification of polymer is given in Figure M-VIII 1.4: Polymers or resins are generally classified in two broad categories–Thermoplastic and Thermosetting. Repeated heating and cooling doesn't alter the chemical nature of thermoplastic while Thermosets are permanent setting resin and once solidified these materials may not be reshaped or formed by applying heat. Thermoset plastic are stronger than thermoplastic. 

Thermoplastics Plastics: Thermoplastics are organic chain polymers that usually become soft when heated and can be molded under pressure. Thermoplastic resin are linear or branched chain polymers with little or no cross linking. Major thermoplastic demand in world is shown in Figure M-VIII 1.5. Various thermoplastic resins are polyethylene, polypropylene, PVC, polyvinyl acetate, poly methylmethaacrylate, poly carbonates, polystyrene [Table M-VIII 1.2] 

Introduction to Polymer, Elastomer and Synthetic Fibre, Polymerisation (Part - 1) | Chemical Technology - Chemical Engineering

Figure M-VIII 1.5: Breakup- World Major Thermoplastics Demand Estimates-2007(183 Million MT) 

Source:Technical EIA Guidance Manual, Project Sponsored by the Ministry of Environment and Forests 

Introduction to Polymer, Elastomer and Synthetic Fibre, Polymerisation (Part - 1) | Chemical Technology - Chemical Engineering

Table M-VIII 1.2: Major Thermoplastic polymers  

Name

Abbreviation

Family

Formula

Melting

temp.

Density

Low density polyethylene

LDPE

Polyolefin

Introduction to Polymer, Elastomer and Synthetic Fibre, Polymerisation (Part - 1) | Chemical Technology - Chemical Engineering

110 (Tm)

0.910

High density polyethylene

HDPE

Polyolefin

Introduction to Polymer, Elastomer and Synthetic Fibre, Polymerisation (Part - 1) | Chemical Technology - Chemical Engineering

120 (Tm)

0.950

Polypropylene

PP

Polyolefin

Introduction to Polymer, Elastomer and Synthetic Fibre, Polymerisation (Part - 1) | Chemical Technology - Chemical Engineering

 

 

175 (Tm)

0.902

Polyvinyl chloride

PVC

Vinyl

Introduction to Polymer, Elastomer and Synthetic Fibre, Polymerisation (Part - 1) | Chemical Technology - Chemical Engineering

 

100 (Tg)

1.35

Polyvinyl acetate

PVA

Vinyl

Introduction to Polymer, Elastomer and Synthetic Fibre, Polymerisation (Part - 1) | Chemical Technology - Chemical Engineering

 

 

 

 

 

 

Polystyrene

PS

Styrenic

Introduction to Polymer, Elastomer and Synthetic Fibre, Polymerisation (Part - 1) | Chemical Technology - Chemical Engineering

 

100 (Tg)

1.05

Acrylonitrilebutadiene

styrene

ABS

Styrenic

-------

Acrylonitrile styrene

SAN

Styrenic

-----

Polymethylmethacrylate

 

Acrylic

Introduction to Polymer, Elastomer and Synthetic Fibre, Polymerisation (Part - 1) | Chemical Technology - Chemical Engineering

 

 

 

 

 

 

Polyhexamethylenediami

de

Nylon 66

Polyamide

 

 

Introduction to Polymer, Elastomer and Synthetic Fibre, Polymerisation (Part - 1) | Chemical Technology - Chemical Engineering

265(Tm)

1.14

Polycaprolactum

Nylon 6

Polyamide

Introduction to Polymer, Elastomer and Synthetic Fibre, Polymerisation (Part - 1) | Chemical Technology - Chemical Engineering

 

 

225(Tm)

1.14

Polyethyleneterephthalate

PET

Polyester

Introduction to Polymer, Elastomer and Synthetic Fibre, Polymerisation (Part - 1) | Chemical Technology - Chemical Engineering

 

 

270(Tm)

 

Polybutyleneterephthalate

PBT

Polyester

Introduction to Polymer, Elastomer and Synthetic Fibre, Polymerisation (Part - 1) | Chemical Technology - Chemical Engineering

250(Tm)

1.3

Polycarbonates

PC

Polyester

Introduction to Polymer, Elastomer and Synthetic Fibre, Polymerisation (Part - 1) | Chemical Technology - Chemical Engineering

 

 

190 (Tg)

1.2

Polyacetals

 

Polyethers

Introduction to Polymer, Elastomer and Synthetic Fibre, Polymerisation (Part - 1) | Chemical Technology - Chemical Engineering

181(Tm)

 

 

Thermosetting Resins: Thermosetting Resins are a network of long chain molecules that are cross-linked which gives the polymer a three dimensional, infusible structure. They poloymerise irreversibly, under heat or pressure to form hard, rigid mass. Various thermoset resins are Phenol-, urea-, melamine- formaldehydes, polyurethane, alkyd resins, epoxy resins etc. Various Thermo set resins are given in Table M-VIII 1.3. 

Table M-VIII 1.3: Various Thermo Set Resins 

S. NoNameFamilyFormula
1.PolyurethaneE steramideIntroduction to Polymer, Elastomer and Synthetic Fibre, Polymerisation (Part - 1) | Chemical Technology - Chemical Engineering
2.Alkyd resi nsPolyesterIntroduction to Polymer, Elastomer and Synthetic Fibre, Polymerisation (Part - 1) | Chemical Technology - Chemical Engineering
3.Unsaturated polyesters PolyesterIntroduction to Polymer, Elastomer and Synthetic Fibre, Polymerisation (Part - 1) | Chemical Technology - Chemical Engineering
4.Epoxy resi nsPolyetherIntroduction to Polymer, Elastomer and Synthetic Fibre, Polymerisation (Part - 1) | Chemical Technology - Chemical Engineering
5.Phenol formaldehyde Phenolic Introduction to Polymer, Elastomer and Synthetic Fibre, Polymerisation (Part - 1) | Chemical Technology - Chemical Engineering
6.Urea formaldehyde Urea Introduction to Polymer, Elastomer and Synthetic Fibre, Polymerisation (Part - 1) | Chemical Technology - Chemical Engineering
7.Melamine formaldehydeMelamine Introduction to Polymer, Elastomer and Synthetic Fibre, Polymerisation (Part - 1) | Chemical Technology - Chemical Engineering
The document Introduction to Polymer, Elastomer and Synthetic Fibre, Polymerisation (Part - 1) | Chemical Technology - Chemical Engineering is a part of the Chemical Engineering Course Chemical Technology.
All you need of Chemical Engineering at this link: Chemical Engineering
69 videos|121 docs

FAQs on Introduction to Polymer, Elastomer and Synthetic Fibre, Polymerisation (Part - 1) - Chemical Technology - Chemical Engineering

1. What is a polymer and how is it different from an elastomer?
A polymer is a large molecule made up of repeating subunits called monomers. It can be natural or synthetic and has a wide range of properties depending on its composition and structure. On the other hand, an elastomer is a type of polymer that can undergo large elastic deformations under stress and return to its original shape once the stress is removed. Elastomers have high elasticity and are typically used in applications where flexibility and resilience are required.
2. What are some examples of synthetic fibers and how are they produced?
Some examples of synthetic fibers include polyester, nylon, and acrylic. These fibers are produced through a process called polymerization, where monomers are chemically reacted to form long chains of polymers. For example, polyester is made by reacting ethylene glycol with terephthalic acid, forming a polymer chain known as polyethylene terephthalate (PET). Nylon is produced by reacting adipic acid with hexamethylenediamine, resulting in a polymer chain known as polyamide.
3. How does polymerization occur and what are the different types of polymerization?
Polymerization is a process in which monomers react together to form a polymer chain. There are two main types of polymerization: addition polymerization and condensation polymerization. In addition polymerization, monomers are simply added together to form the polymer chain, without any byproducts being produced. Examples of addition polymerization include the polymerization of ethylene to form polyethylene. In condensation polymerization, monomers react together while releasing small molecules such as water or alcohol as byproducts. An example of condensation polymerization is the reaction between adipic acid and hexamethylenediamine to form nylon.
4. What are the properties and applications of elastomers?
Elastomers have unique properties that make them suitable for various applications. They possess high elasticity, meaning they can stretch and return to their original shape. Elastomers also have good chemical resistance, low electrical conductivity, and excellent weather resistance. These properties make them ideal for applications such as seals, gaskets, tires, adhesives, and flexible tubing. Additionally, elastomers are commonly used in the medical field for products like gloves and medical tubing due to their biocompatibility.
5. How are synthetic fibers different from natural fibers?
Synthetic fibers are man-made, while natural fibers are obtained from plants, animals, or minerals. Synthetic fibers are produced through chemical processes using polymers derived from petroleum or other sources. They can be engineered to have specific properties such as strength, durability, and resistance to chemicals. Natural fibers, on the other hand, are obtained directly from nature and include materials like cotton, wool, and silk. They have their unique properties and characteristics, but they are generally less durable and have lower tensile strength compared to synthetic fibers.
Related Searches

Introduction to Polymer

,

Important questions

,

Polymerisation (Part - 1) | Chemical Technology - Chemical Engineering

,

ppt

,

Introduction to Polymer

,

Summary

,

Viva Questions

,

MCQs

,

Exam

,

Introduction to Polymer

,

Polymerisation (Part - 1) | Chemical Technology - Chemical Engineering

,

Previous Year Questions with Solutions

,

practice quizzes

,

study material

,

Elastomer and Synthetic Fibre

,

pdf

,

shortcuts and tricks

,

Objective type Questions

,

Polymerisation (Part - 1) | Chemical Technology - Chemical Engineering

,

video lectures

,

Semester Notes

,

Sample Paper

,

mock tests for examination

,

Extra Questions

,

past year papers

,

Free

,

Elastomer and Synthetic Fibre

,

Elastomer and Synthetic Fibre

;