Commerce Exam  >  Commerce Notes  >  Accountancy Class 12  >  Rapid Revision Mind Map: Accountancy Class 12

Rapid Revision Mind Map: Accountancy Class 12 | Accountancy Class 12 - Commerce PDF Download

Accounting for Partnerships Basic Concepts

Rapid Revision Mind Map: Accountancy Class 12 | Accountancy Class 12 - Commerce


Reconstitution of a Partnership Firm- Admission of a Partner

Rapid Revision Mind Map: Accountancy Class 12 | Accountancy Class 12 - Commerce


Reconstitution of a Partnership Firm- RetirementDeath of a Partner

Rapid Revision Mind Map: Accountancy Class 12 | Accountancy Class 12 - Commerce

Rapid Revision Mind Map: Accountancy Class 12 | Accountancy Class 12 - Commerce


Dissolution of a Partnership Firm

Rapid Revision Mind Map: Accountancy Class 12 | Accountancy Class 12 - Commerce


Accounting for Share Capital

Rapid Revision Mind Map: Accountancy Class 12 | Accountancy Class 12 - Commerce


Issue and Redemption of Debentures

Rapid Revision Mind Map: Accountancy Class 12 | Accountancy Class 12 - Commerce


Financial Statements of a Company

Rapid Revision Mind Map: Accountancy Class 12 | Accountancy Class 12 - Commerce


Analysis of Financial Statements

Rapid Revision Mind Map: Accountancy Class 12 | Accountancy Class 12 - Commerce


Accounting Ratios

Rapid Revision Mind Map: Accountancy Class 12 | Accountancy Class 12 - Commerce


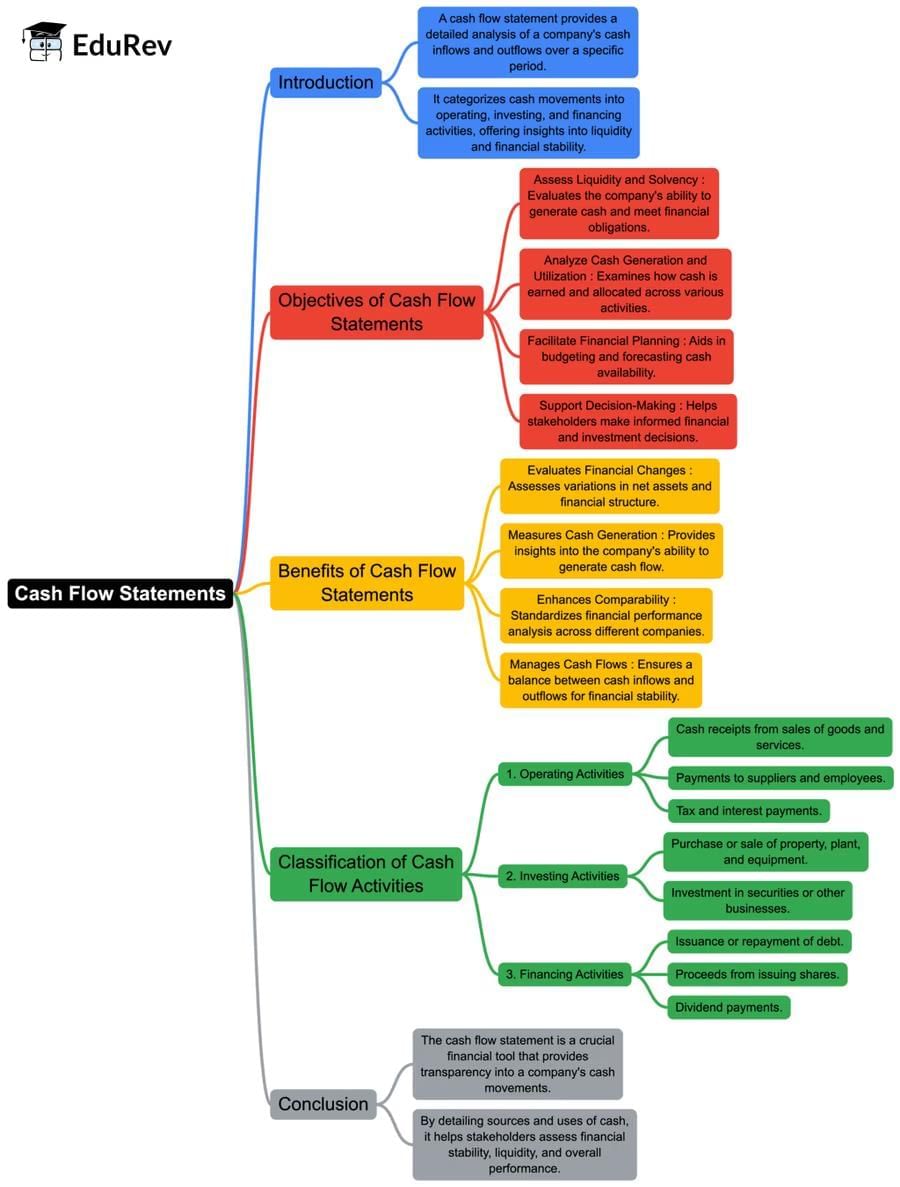
Cash Flow Statements

Rapid Revision Mind Map: Accountancy Class 12 | Accountancy Class 12 - Commerce

The document Rapid Revision Mind Map: Accountancy Class 12 | Accountancy Class 12 - Commerce is a part of the Commerce Course Accountancy Class 12.
All you need of Commerce at this link: Commerce
51 videos|270 docs|51 tests

FAQs on Rapid Revision Mind Map: Accountancy Class 12 - Accountancy Class 12 - Commerce

1. What is the significance of mind maps in understanding commerce concepts?
Ans. Mind maps are visual tools that help organize information in a hierarchical manner. In the context of commerce, they allow students to break down complex concepts into manageable parts, making it easier to understand relationships between different topics such as marketing, finance, and operations. By using colors, images, and branches, mind maps enhance memory retention and facilitate quick revision.
2. How can mind maps improve exam preparation for commerce subjects?
Ans. Mind maps can improve exam preparation by enabling students to visualize the connections between various concepts and topics. This technique encourages active engagement with the material, leading to better comprehension. Additionally, mind maps can serve as a quick reference guide during revision, allowing students to recall key points efficiently and effectively.
3. What are the steps to create an effective mind map for commerce studies?
Ans. To create an effective mind map for commerce studies, follow these steps: 1. Start with a central idea or topic related to commerce. 2. Branch out from the central idea to include main themes such as accounting, economics, and business law. 3. Further break down each theme into subtopics, adding key concepts and definitions. 4. Use colors and images to differentiate between sections and enhance visual appeal. 5. Review and revise the mind map regularly to reinforce learning.
4. Can mind maps be used collaboratively in group study sessions for commerce?
Ans. Yes, mind maps can be used collaboratively in group study sessions for commerce. They encourage teamwork and discussion among group members, allowing for the sharing of different perspectives and insights. Collaborative mind mapping can lead to a more comprehensive understanding of commerce topics, as members can contribute their knowledge and clarify doubts collectively.
5. Are there any digital tools available for creating mind maps focused on commerce?
Ans. Yes, there are several digital tools available for creating mind maps focused on commerce. Popular options include MindMeister, XMind, and Coggle. These tools offer user-friendly interfaces and features such as templates, collaboration options, and the ability to integrate multimedia elements. Digital mind maps can be easily edited and shared, making them convenient for students and educators alike.
Related Searches

Sample Paper

,

Rapid Revision Mind Map: Accountancy Class 12 | Accountancy Class 12 - Commerce

,

Extra Questions

,

Rapid Revision Mind Map: Accountancy Class 12 | Accountancy Class 12 - Commerce

,

Semester Notes

,

Summary

,

shortcuts and tricks

,

Previous Year Questions with Solutions

,

pdf

,

ppt

,

Important questions

,

video lectures

,

past year papers

,

Objective type Questions

,

Exam

,

mock tests for examination

,

Free

,

practice quizzes

,

MCQs

,

Viva Questions

,

Rapid Revision Mind Map: Accountancy Class 12 | Accountancy Class 12 - Commerce

,

study material

;