Although RC feedback oscillators such as the Wien bridge are generally suitable for frequencies up to about 1 MHz, LC feedback elements are normally used where higher frequencies of oscillation are required. Because many operational amplifiers have limited unity-gain frequency, discrete active devices (BJT or FET) are commonly used as the gain element in LC oscillators. This section introduces several resonant LC feedback oscillators - the Colpitts, Clapp, Hartley, Armstrong - and crystal-controlled oscillators, followed by a discussion of relaxation oscillators and linear wave-shaping circuits.
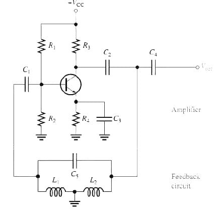
The Hartley oscillator is a resonant LC feedback oscillator in which the frequency-determining network consists of two inductors in series with a parallel capacitor. The voltage feedback is taken from a tap between the inductors so that the divided inductance provides the feedback fraction.

The frequency of oscillation (for sufficiently high tank quality factor, Q > 10) is determined by the effective inductance and the capacitor:

where LT = L1 + L2.
The Colpitts oscillator uses a single inductor in parallel with a series combination of two capacitors (C1 and C2) as the resonant tank. The capacitors form a voltage divider that provides the required feedback to the amplifier input. The effective capacitance seen by the inductor is the series combination of the two capacitors:
The Clapp oscillator is a practical modification of the Colpitts in which an extra small capacitor is placed in series with the inductor. This series capacitor (often called Cc) dominates the effective capacitance, making the oscillation frequency less sensitive to the transistor or stray capacitances and improving frequency stability. The effective capacitance in the Clapp circuit is the series combination of C1, C2 and Cc, and the approximate frequency is f ≈ 1 / [2π √(L Ceff)], where Ceff is the net series capacitance. Clapp oscillators are preferred where improved stability is needed at higher frequencies.
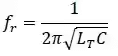
The Armstrong oscillator uses transformer coupling to return a portion of the output voltage to the input. A portion of the tank circuit voltage is taken from a secondary coil (or tap) and fed back to the active device input. Transformer coupling provides galvanic isolation and a convenient way to obtain the desired feedback phase and magnitude, but transformers add size and cost, which makes Armstrong less common in modern compact designs.
The frequency of oscillation is set by the inductance of the primary winding Lpri together with the capacitor C1 connected across it.


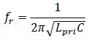
For the most stable and accurate frequency sources, a piezoelectric crystal (typically quartz) is used as the frequency-determining element in the feedback loop. Crystal oscillators combine excellent frequency stability with low phase noise and are widely used in clocks, radio transmitters and receivers, and digital systems.

At series resonance the crystal behaves like a low impedance which can provide maximum feedback; at parallel resonance it behaves like a high impedance causing maximum voltage build-up across capacitors in the network. A small tuning capacitor Cc (often in series) is frequently used to fine-tune the oscillator frequency by slightly changing the overall reactance seen by the crystal.

The second major category of oscillators is the relaxation oscillator. These generate periodic waveforms using an RC timing circuit together with a nonlinear device or switching element that changes state once thresholds are reached. Relaxation oscillators typically produce square, triangular or sawtooth waveforms rather than sinusoidal outputs.
An operational-amplifier integrator can form the core of a triangular-wave generator when combined with a switching element that reverses the integrator input polarity at fixed intervals. The integrator converts a constant input voltage into a linear ramp (triangle) output.

Triangular generators are used where a linear ramp is required, for example in waveform synthesis, function generators, and sweep circuits.
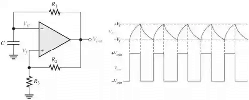
A common square-wave relaxation oscillator uses an op-amp or comparator with positive feedback to create hysteresis (a Schmitt trigger) and an RC network to provide timing. The comparator output swings to its positive or negative saturation limits, forcing the capacitor to charge or discharge toward those output rails through a resistor.

The process by which the form of a non-sinusoidal signal is altered by transmission through a linear network is called linear wave-shaping. Linear networks do not introduce frequency components not present in the input; instead they attenuate or phase-shift frequency components according to their transfer function. Two basic first-order RC networks often used for wave-shaping are the RC low-pass and RC high-pass circuits.

An RC low-pass circuit passes low frequencies with little attenuation while attenuating higher frequencies because the capacitor reactance decreases with increasing frequency. At very high frequencies the capacitor behaves like a short circuit and the output tends toward zero.
When driven by a signal whose period T is much less than the RC time constant (that is, if RC ≫ T), the circuit acts approximately as an integrator: the output voltage is proportional to the time integral of the input voltage over each interval of interest. This property is used to convert square waves to approximate triangular waves, to recover pulse area information, or to perform low-frequency filtering.


An RC high-pass circuit passes higher frequency components with less attenuation than lower frequency components because the capacitor reactance decreases as frequency increases. At very low frequencies the capacitor blocks the signal and the output tends to zero.
When the RC time constant is much smaller than the period of the input signal (that is, if RC ≪ T), the circuit operates approximately as a differentiator: the output voltage is proportional to the time derivative of the input voltage. This behaviour is useful for detecting rapid transitions (edges), emphasising high-frequency components, and pulse shaping.

LC feedback oscillators provide efficient means to generate high-frequency sinusoidal signals; different topologies (Colpitts, Clapp, Hartley, Armstrong) trade off complexity, component sensitivity and stability. Crystal oscillators provide the highest frequency stability using the piezoelectric effect of quartz. Relaxation oscillators generate non-sinusoidal periodic waveforms using RC timing and switching elements. Linear RC networks (low-pass and high-pass) are fundamental tools for wave-shaping, acting as integrators or differentiators under appropriate time-constant conditions.
![]() | Explore Courses for Electronics and Communication Engineering (ECE) exam |
![]() | Get EduRev Notes directly in your Google search |