NEET Exam  >  NEET Notes  >  Biology Class 12  >  Mind Map: Biotechnology: Principle & Processes

Mind Map: Biotechnology: Principle & Processes | Biology Class 12 - NEET PDF Download

Mind Map: Biotechnology: Principle & Processes | Biology Class 12 - NEET

The document Mind Map: Biotechnology: Principle & Processes | Biology Class 12 - NEET is a part of the NEET Course Biology Class 12.
All you need of NEET at this link: NEET
59 videos|290 docs|168 tests

FAQs on Mind Map: Biotechnology: Principle & Processes - Biology Class 12 - NEET

1. What is biotechnology and what are its main principles?
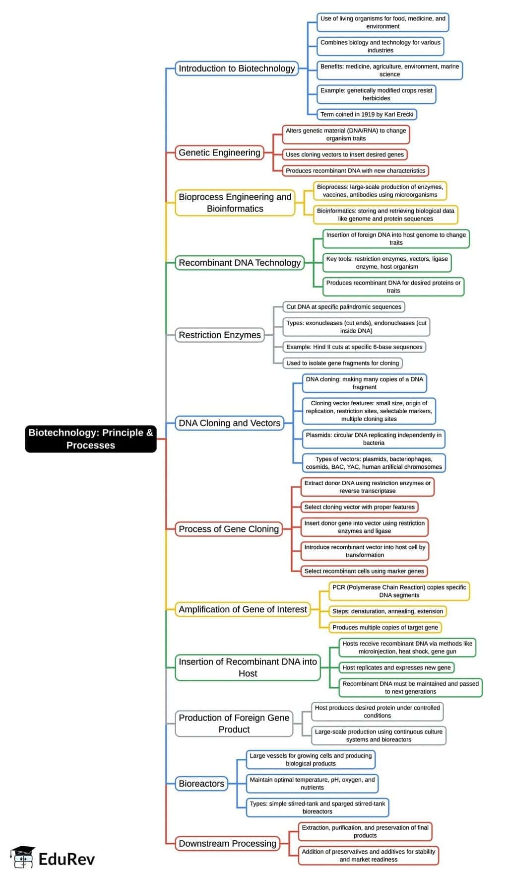
Ans. Biotechnology is the use of biological systems, organisms, or derivatives to develop or create products and technologies that improve human life and the environment. The main principles of biotechnology include genetic manipulation, cell culture techniques, fermentation technology, and bioprocessing. These principles enable the modification of living organisms to enhance desirable traits or produce specific substances.
2. What are the major processes involved in biotechnology?
Ans. The major processes involved in biotechnology include recombinant DNA technology, tissue culture, fermentation, and bioremediation. Recombinant DNA technology allows scientists to insert genes from one organism into another, creating genetically modified organisms (GMOs). Tissue culture involves growing cells in a controlled environment, often used for plant propagation. Fermentation uses microorganisms to convert sugars into alcohol or acids, while bioremediation employs biological agents to clean up contaminated environments.
3. How does genetic engineering work in biotechnology?
Ans. Genetic engineering in biotechnology involves altering the genetic material of an organism to achieve desired traits. This is typically done using techniques such as CRISPR-Cas9, which allows precise editing of DNA, or through the introduction of plasmids containing foreign DNA into host cells. The modified organism is then assessed for the expression of the new trait, which can include resistance to diseases or the ability to produce specific proteins.
4. What are the applications of biotechnology in medicine?
Ans. Biotechnology has numerous applications in medicine, including the development of vaccines, gene therapy, and the production of biopharmaceuticals. Vaccines can be produced using recombinant DNA technology to stimulate an immune response without using live pathogens. Gene therapy aims to treat genetic disorders by correcting or replacing defective genes. Biopharmaceuticals, such as insulin and monoclonal antibodies, are produced using genetically modified organisms to treat various diseases.
5. What are the ethical concerns related to biotechnology?
Ans. Ethical concerns in biotechnology include the implications of genetic modification, potential environmental impacts, and issues of biosecurity. The modification of organisms raises questions about biodiversity and the long-term effects on ecosystems. Additionally, there are concerns about the safety of genetically modified foods and their effects on human health. Biosecurity issues arise from the potential misuse of biotechnological advancements for harmful purposes, such as bioweapons.
Related Searches

Sample Paper

,

Viva Questions

,

ppt

,

shortcuts and tricks

,

pdf

,

practice quizzes

,

mock tests for examination

,

Extra Questions

,

Mind Map: Biotechnology: Principle & Processes | Biology Class 12 - NEET

,

Objective type Questions

,

MCQs

,

Mind Map: Biotechnology: Principle & Processes | Biology Class 12 - NEET

,

video lectures

,

Mind Map: Biotechnology: Principle & Processes | Biology Class 12 - NEET

,

Previous Year Questions with Solutions

,

Important questions

,

past year papers

,

Free

,

Summary

,

Exam

,

Semester Notes

,

study material

;